LEMON Manuals: Even more car manuals for everyone
Home >> Lincoln >> 2021 >> Aviator Base, AWD >> Repair and Diagnosis (Single Page) >> Heating, Ventilation & A/C (HVAC) >> HVAC Control Systems >> Climate Control System - General Information (1 Of 2) >> Description And Operation >> Climate Control System - System Operation and Component Description >> System Operation >> System Diagram

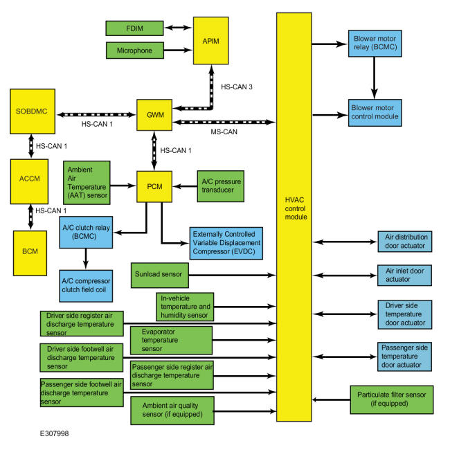
System Diagram

GFD533452Courtesy of FORD MOTOR COMPANY