LEMON Manuals: Even more car manuals for everyone
Home >> Lincoln >> 2021 >> Aviator Base, AWD >> Repair and Diagnosis (Single Page) >> Brakes >> Traction Control >> Anti-Lock Brake System (Abs) And Stability Control >> Description And Operation >> Anti-Lock Brake System (ABS) and Stability Control - System Operation and Component Description >> System Operation >> System Diagrams

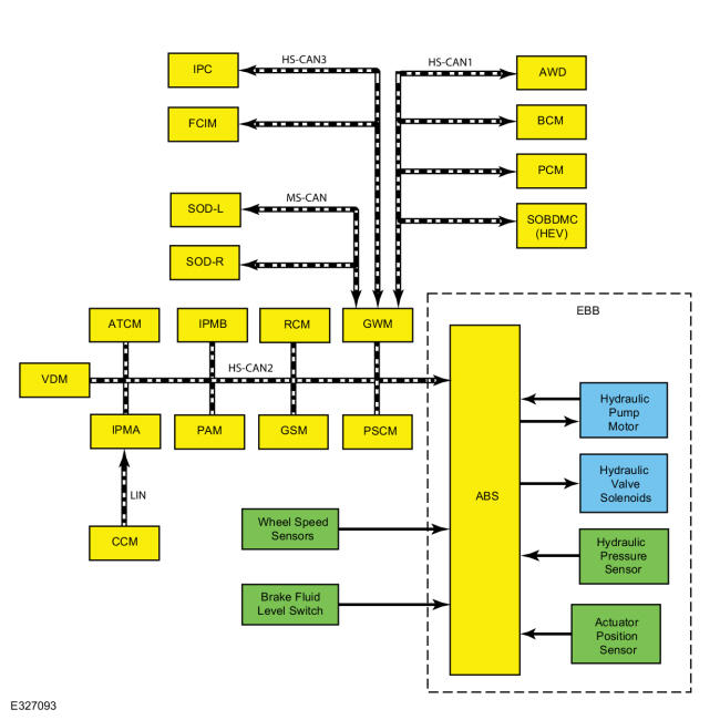
System Diagrams

Anti-Lock Brake System (ABS) and Stability Control 

GFD530660Courtesy of FORD MOTOR COMPANY

Steering Angle Sensor Module (SASM) - Vehicles With Adaptive Steering 

GFD530661Courtesy of FORD MOTOR COMPANY