LEMON Manuals: Even more car manuals for everyone
Home >> Lincoln >> 2021 >> Aviator Base, AWD >> Repair and Diagnosis (Single Page) >> Body & Frame >> Door Locks >> Handles, Locks, Latches And Entry Systems - Description And Operation >> Description And Operation >> Handles, Locks, Latches and Entry Systems - System Operation and Component Description >> System Operation >> System Diagrams

System Diagrams

NOTE: The Phone As A Key feature can also be used to lock/unlock the vehicle. Refer to Passive Anti-Theft System (PATS) - Vehicles With: Phone As A Key for information regarding this feature.
NOTE: Not all vehicles come equipped with all the items listed in the system diagrams. The door latch control modules are identified as follows:

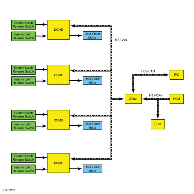
Door Unlatch Request and Door Cinch 

GFD534964Courtesy of FORD MOTOR COMPANY

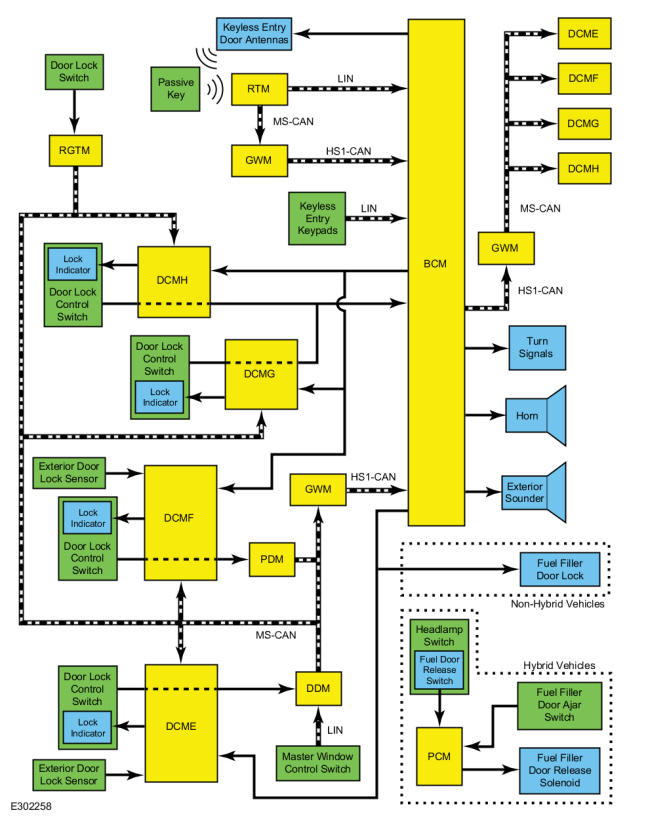
Door Lock/Unlock 

GFD534965Courtesy of FORD MOTOR COMPANY

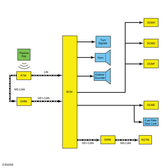
RKE Transmitter 

GFD534966Courtesy of FORD MOTOR COMPANY

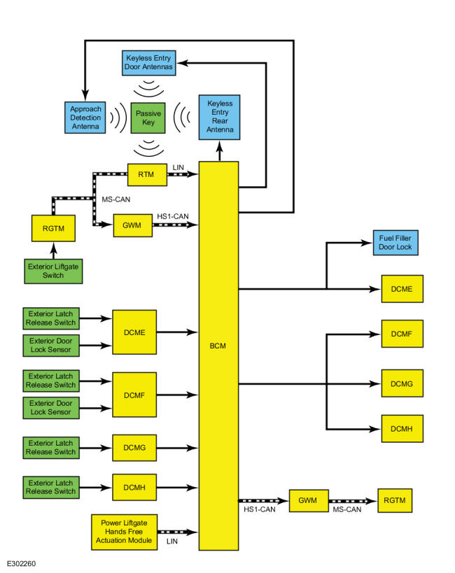
Approach Detection and Passive Entry 

GFD534967Courtesy of FORD MOTOR COMPANY