LEMON Manuals: Even more car manuals for everyone
Home >> Lincoln >> 2020 >> Aviator Base, AWD >> Repair and Diagnosis >> Steering >> Power Steering >> Description And Operation >> Power Steering - System Operation and Component Description >> System Operation >> System Diagram

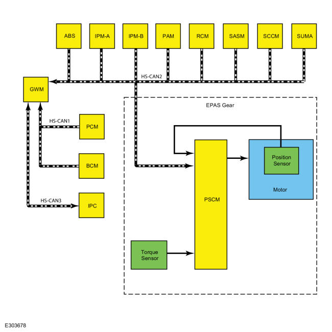
System Diagram

GFD530679Courtesy of FORD MOTOR COMPANY