LEMON Manuals: Even more car manuals for everyone
Home >> Lincoln >> 2019 >> Navigator Select, 4WD >> Repair and Diagnosis >> Steering >> Steering Column >> Description And Operation >> Steering Column - System Operation and Component Description >> Notes

Steering Column - System Operation and Component Description: Notes

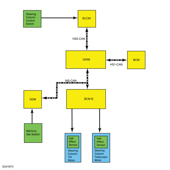
System Diagram

GFD272101Courtesy of FORD MOTOR COMPANY
Item Description
1 DDM
2 SCCM
3 Memory Set Switch
4 BCM B
5 BCM
6 MS-CAN
7 HS2-CAN
8 Steering Column Control Switch
9 Steering Column Tilt Motor
10 Hall Effect Sensor
11 GWM
12 Steering Column Telescopic Motor
13 Hall Effect Sensor
14 HS1-CAN

System Operation