LEMON Manuals: Even more car manuals for everyone
Home >> Lincoln >> 2019 >> MKC Select, AWD >> Repair and Diagnosis >> Steering >> Steering Column >> Description And Operation >> Steering Column - System Operation and Component Description >> Notes

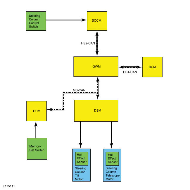
Steering Column - System Operation and Component Description: Notes

System Diagram

GFD393348Courtesy of FORD MOTOR COMPANY