LEMON Manuals: Even more car manuals for everyone
Home >> Lincoln >> 2019 >> Continental Select, AWD >> Repair and Diagnosis >> Steering >> Steering Column >> Description And Operation >> Steering Column - System Operation and Component Description >> System Operation >> Notes

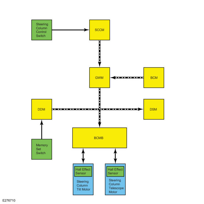
System Operation: Notes

System Diagram

GFD419780Courtesy of FORD MOTOR COMPANY