LEMON Manuals: Even more car manuals for everyone
Home >> Lincoln >> 1996 >> Continental >> Repair and Diagnosis >> Body & Frame >> Body, Cab Control Systems >> Module Communications Network >> Testing >> Pinpoint Test "A"

Pinpoint Test "A"

NOTE: PINPOINT TEST "A" is provided to diagnose short to ground in circuit No. 914 (+) (shorted wiring or shorted control module). If circuit No. 915 (-) is suspected to have a short-to-ground condition, go to PINPOINT TEST "B" . DO NOT  perform the following pinpoint tests unless NGS scan tester displays Code 01FF or 03FF and open circuit in module communication bus lines cannot be detected.
  1. Remove fuse No. 6 in interior fuse panel. Perform COMMUNICATION NETWORK DIAGNOSTICS . If NGS scan tester displays CIRCUIT 914 (+) = 01FF or 03FF, front control unit module and electronic automatic temperature control module and circuits are okay, go to next step. If NGS scan tester does not display CIRCUIT 914 (+) = 01FF or 03FF, short to ground exists in circuit No. 914 (+) between fuse No. 6 and front control module and electronic automatic temperature control module or between fuse No. 6 and driver seat module. Install fuse No. 6 and go to step 7).
  2. Remove fuse No. 12 in interior fuse panel. Perform COMMUNICATION NETWORK DIAGNOSTICS . If NGS scan tester displays CIRCUIT 914 (+) = 01FF or 03FF, driver door module and vehicle dynamics module and cellular phone module (if equipped) and circuits are okay, go to next step. If NGS scan tester does not display CIRCUIT 914 (+) = 01FF or 03FF, short to ground exists in circuit No. 914 (+) between fuse No. 12 and one of the following modules: driver door module, vehicle dynamics module and cellular phone module. Install fuse No. 12 and go to step 12).
  3. Disconnect harness connector No. 4. See Figure and Figure. Perform COMMUNICATION NETWORK DIAGNOSTICS . If NGS scan tester does not display CIRCUIT 914 (+) = 01FF or 03FF, virtual instrument cluster module and circuit is okay. Reconnect harness connector No. 4 and go to next step. If NGS scan tester displays CIRCUIT 914 (+) = 01FF or 03FF, short to ground exists in circuit No. 914 (+) between data link connector and virtual instrument cluster module connector. Reconnect connector No. 4 and go to step 17).
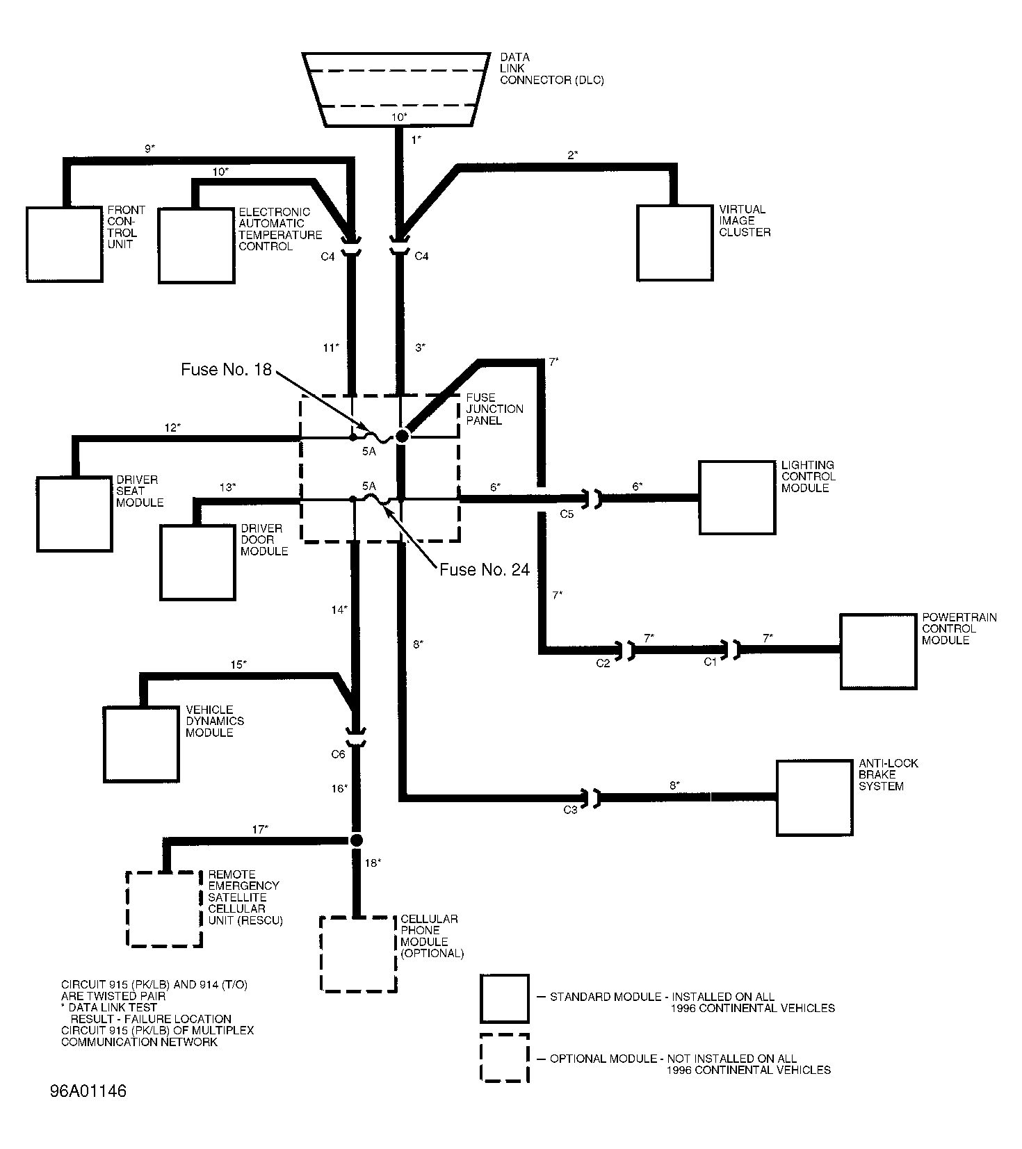
    Fig 1: Data Bus Plus, Circuit No. 914 (+) Layout (Continental)
    G96I01145Courtesy of FORD MOTOR CO.
    Fig 2: Identifying DLC Terminals (Continental)
    G96C01147Courtesy of FORD MOTOR CO.
    Fig 3: Identifying PCM Connector Terminals (Continental)
    G96E01148Courtesy of FORD MOTOR CO.
  4. Disconnect harness connector No. 2. Perform COMMUNICATION NETWORK DIAGNOSTICS . If NGS scan tester displays CIRCUIT 914 (+) = 01FF or 03FF, powertrain control module and circuit is okay. Reconnect harness connector No. 2 and go to next step. If NGS scan tester does not display CIRCUIT 914 (+) = 01FF or 03FF, short to ground exists in circuit No. 914 (+) between connector No. 2 and powertrain control module connector. Reconnect connector No. 2 and go to step 18).
  5. Disconnect harness connector No. 3. Perform COMMUNICATION NETWORK DIAGNOSTICS . If NGS scan tester displays CIRCUIT 914 (+) = 01FF or 03FF, anti-lock brake module and circuit is okay. Reconnect harness connector No. 3 and go to next step. If NGS scan tester does not display CIRCUIT 914 (+) = 01FF or 03FF, short to ground exists in circuit No. 914 (+) between connector No. 3 and anti-lock brake module connector. Reconnect connector No. 3 and go to step 20).
  6. Disconnect harness connector No. 5. Perform COMMUNICATION NETWORK DIAGNOSTICS . If NGS scan tester displays CIRCUIT 914 (+) = 01FF or 03FF, lighting control module and circuit is okay, repair/replace harness No. 14A488. See Figure and Figure. If NGS scan tester does not display CIRCUIT 914 (+) = 01FF or 03FF, short to ground exists in circuit No. 914 (+) between connector No. 5 and lighting control module connector. Reconnect connector No. 5 and go to step 21).
  7. Unplug connector from driver seat module. Perform COMMUNICATION NETWORK DIAGNOSTICS . If NGS scan tester displays CIRCUIT 914 (+) = 01FF or 03FF, reconnect module and go to next step. If NGS scan tester does not display CIRCUIT 914 (+) = 01FF or 03FF, driver seat module is shorted to ground. Replace driver seat module and retest system.
  8. Unplug connector from front control unit. Perform COMMUNICATION NETWORK DIAGNOSTICS . If NGS scan tester displays CIRCUIT 914 (+) = 01FF or 03FF, reconnect module and go to next step. If NGS scan tester does not display CIRCUIT 914 (+) = 01FF or 03FF, front control unit is shorted to ground. Replace front control unit and retest system.
  9. Unplug connector from electronic automatic temperature control module. Perform COMMUNICATION NETWORK DIAGNOSTICS . If NGS scan tester displays CIRCUIT 914 (+) = 01FF or 03FF, reconnect module and go to next step. If NGS scan tester does not display CIRCUIT 914 (+) = 01FF or 03FF, electronic automatic temperature control module is shorted to ground. Replace electronic automatic temperature control module and retest system.
  10. Disconnect harness connector No. 4. Turn ignition on. Using a DVOM, measure voltage at front control unit connector between circuit No. 914 (+) and 915 (-) and signal ground. If voltmeter reads 0.4-5.5 volts, go to next step. If voltmeter does not read 0.4-5.5 volts, short to ground exists in circuit No. 914 (+) between connector No. 4 and front control unit, repair as necessary.
  11. With connector No. 4 still disconnected, measure voltage at driver seat module connector between circuit No. 914 (+) and signal ground. If voltmeter does not read 0.4-5.5 volts, short to ground exists in circuit No. 914 (+) between connector No. 4 and fuse No. 6. Repair circuit as necessary. If voltmeter reads 0.4-5.5 volts, reconnect connector No. 4. Retest for trouble codes. If no codes are present problem may be intermittent.
  12. Unplug harness connector from driver door module. Perform COMMUNICATION NETWORK DIAGNOSTICS . If NGS scan tester displays CIRCUIT 914 (+) = 01FF or 03FF, reconnect module and go to next step. If NGS scan tester does not display CIRCUIT 914 (+) = 01FF or 03FF, driver door module is shorted to ground. Replace driver door module and retest system.
  13. Disconnect harness connector No. 6. Perform COMMUNICATION NETWORK DIAGNOSTICS . If NGS scan tester displays CIRCUIT 914 (+) = 01FF or 03FF, reconnect connector No. 6 and go to next step. If NGS scan tester does not display CIRCUIT 914 (+) = 01FF or 03FF, circuit No. 914 (+) has short to ground between connector No. 6 and cellular phone module. Go to step 15).
  14. Unplug harness connector from vehicle dynamics module. Perform COMMUNICATION NETWORK DIAGNOSTICS . If NGS scan tester displays CIRCUIT 914 (+) = 01FF or 03FF, short to ground exists in circuit No. 914 (+) between connector No. 6 and fuse No. 12 and driver door module. If NGS scan tester does not display CIRCUIT 914 (+) = 01FF or 03FF, vehicle dynamics module is shorted to ground. Replace vehicle dynamics module and retest system.
  15. Disconnect harness connector No. 7. Perform COMMUNICATION NETWORK DIAGNOSTICS . If NGS scan tester displays CIRCUIT 914 (+) = 01FF or 03FF, short to ground exists in circuit No. 914 (+) between connector No. 6 and connector No. 7. Repair as necessary. If NGS scan tester does not display CIRCUIT 914 (+) = 01FF or 03FF, circuit No. 914 (+) has short to ground between connector No. 7 and cellular phone module. Go to next step.
  16. Unplug harness connector from cellular phone module (if equipped). Perform COMMUNICATION NETWORK DIAGNOSTICS . If NGS scan tester displays CIRCUIT 914 (+) = 01FF or 03FF, short to ground exists in circuit No. 914 (+) between connector No. 7 and cellular phone module. If NGS scan tester does not display CIRCUIT 914 (+) = 01FF or 03FF, cellular phone module is shorted to ground. Replace cellular phone module and retest system.
  17. Unplug harness connector from virtual instrument cluster module. Perform COMMUNICATION NETWORK DIAGNOSTICS . If NGS scan tester displays CIRCUIT 914 (+) = 01FF or 03FF, short to ground exists in circuit No. 914 (+) between data link connector and connector No. 4 and virtual instrument cluster module harness connector. Repair as necessary. If NGS scan tester does not display CIRCUIT 914 (+) = 01FF or 03FF, virtual instrument cluster module is shorted to ground. Replace virtual instrument cluster module and retest system.
  18. Disconnect harness connector No. 1. Perform COMMUNICATION NETWORK DIAGNOSTICS . If NGS scan tester displays CIRCUIT 914 (+) = 01FF or 03FF, short to ground exists in circuit No. 914 (+) between connector No. 2 and connector No. 1 and powertrain control module connector. Repair wiring as necessary. If NGS scan tester does not display CIRCUIT 914 (+) = 01FF or 03FF, circuit No. 914 (+) has short to ground between connector No. 1 and powertrain control module. Reconnect connector No.1 and go to next step.
  19. Unplug harness connector from powertrain control module. Perform COMMUNICATION NETWORK DIAGNOSTICS . If NGS scan tester displays CIRCUIT 914 (+) = 01FF or 03FF, short to ground exists in circuit No. 914 (+) between powertrain control module connector and connector No. 1. Repair as necessary. If NGS scan tester does not display CIRCUIT 914 (+) = 01FF or 03FF, powertrain control module is shorted to ground. Replace powertrain control module and retest system.
  20. Unplug harness connector from anti-lock brake module. Perform COMMUNICATION NETWORK DIAGNOSTICS . If NGS scan tester displays CIRCUIT 914 (+) = 01FF or 03FF, short to ground exists in circuit No. 914 (+) between connector No. 3 and anti-lock brake module connector or evacuate and fill connector. Repair as necessary. If NGS scan tester does not display CIRCUIT 914 (+) = 01FF or 03FF, anti-lock brake module is shorted to ground. Replace anti-lock brake module and retest system.
  21. Unplug harness connector from lighting control module. Perform COMMUNICATION NETWORK DIAGNOSTICS . If NGS scan tester displays CIRCUIT 914 (+) = 01FF or 03FF, short to ground exists in circuit No. 914 (+) between connector No. 5 and lighting control module connector. Repair as necessary. If NGS scan tester does not display CIRCUIT 914 (+) = 01FF or 03FF, lighting control module is shorted to ground. Replace lighting control module and retest system.