LEMON Manuals: Even more car manuals for everyone
Home >> Lincoln >> 1995 >> Continental >> Repair and Diagnosis >> Body & Frame >> Body, Cab Control Systems >> Module Communications Network >> Testing >> Communication Network Failure

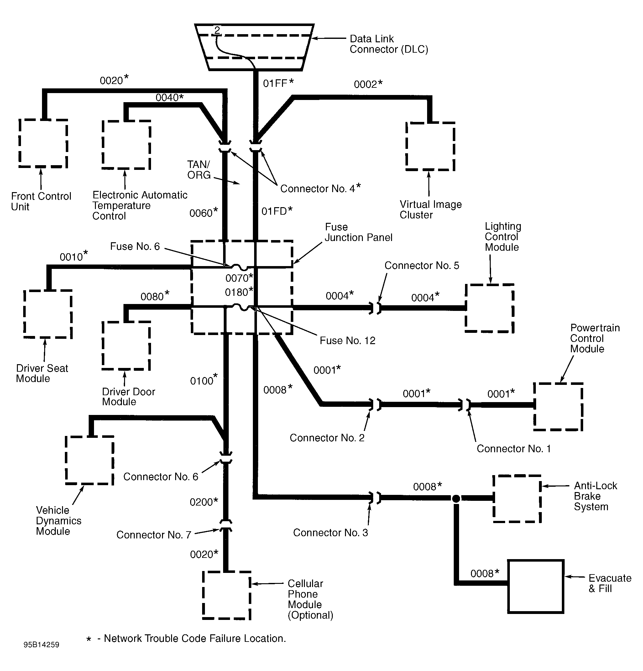
Communication Network Failure

  1. To determine which module failed to respond during the DATA LINK DIAGNOSTICS  test, record 4-digit code displayed on scan tester and go to FAILED MODULE IDENTIFICATION  table.
  2. By identifying which control modules are not responding during DATA LINK DIAGNOSTICS  testing, the location of an open circuit in data line, or defective module can be narrowed down to expedite testing. The 4-digit failed module code indicates which branch of communication network the failure is located. See Figure and Figure . If only one module is not responding, module is defective, or an open exists in the circuit between the module and interior fuse panel or splice.
  3. If multiple modules do not respond chances are great that a fuse in data bus circuit is faulty, or an open in the circuit has occurred near interior fuse panel. If none of the modules respond, (Code 01FF or 03FF) open in circuit is near data link connector or data bus circuit is shorted to ground. To locate short-to-ground condition, see PINPOINT TEST A or PINPOINT TEST B, in TESTING  .
FAILED MODULE IDENTIFICATION

Code (1) Code (2) Module Not Responding
0000 0200 None (System Okay)
0001 0201 Powertrain Control Module
0002 0202 Virtual Instrument Cluster
0004 0204 Lighting Control Module
0008 0208 Anti-Lock Brake Module
0010 0210 Driver Seat Module
0020 0220 Front Control Unit
0040 0240 EATC Module
0060 0260 EATC Module & Front Control Unit
0070 0270 Driver Seat Module, EATC Module, Front Control Unit
0080 0280 Driver Door Module
0100 0300 Vehicle Dynamics Module
0180 0380 Driver Door Module, Vehicle Dynamics Module
0200 0200 Cellular Phone Module
01FD 03FD Anti-Lock Brake Module, Driver Door Module, Driver Seat Module, EATC Module, Front Control Unit, Lighting Control Module, Powertrain Control Module, Vehicle Dynamics Module
01FF 03FF All Modules Not Responding
(1) With factory equipped cellular phone installed and functioning.
(2) Without factory equipped cellular phone, or phone module inoperative.