LEMON Manuals: Even more car manuals for everyone
Home >> Lexus >> 2023 >> LX 600 Base >> Repair and Diagnosis >> Engine Performance >> System >> Engine Control System (W/O Canister Pump Module) - Circuit Tests (2 Of 2) & Symptom Tests >> SFI SYSTEM (w/o Canister Pump Module) >> Fuel Pump Control Circuit [12/2021 - ] >> Wiring Diagram

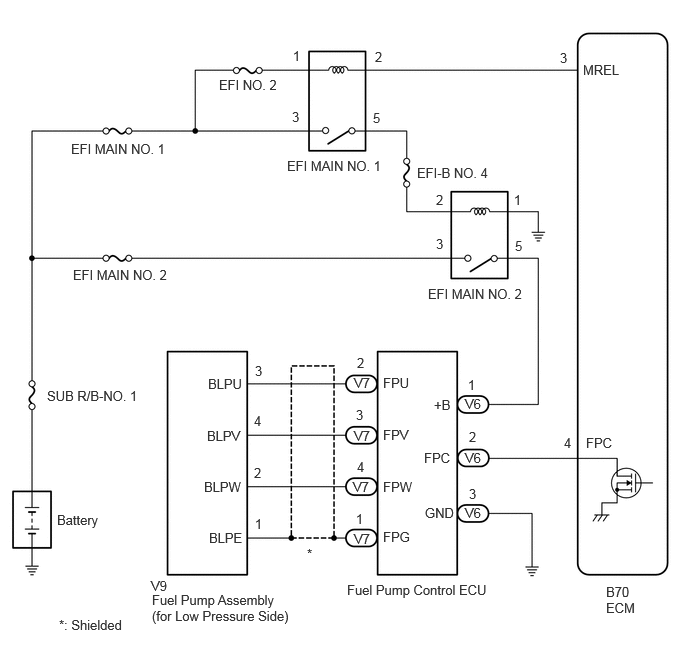
Fuel Pump Control Circuit [12/2021 - ]: Wiring Diagram

GTY1074277Courtesy of © TOYOTA, LICENSE AGREEMENT TMS1002