LEMON Manuals: Even more car manuals for everyone
Home >> Lexus >> 2021 >> UX 250h Luxury >> Repair and Diagnosis >> External Pages >> Different car >> Section 34 (Smart Access System W/ Push-Button Start (Entry Function) (Diagnostics - Introduction) (Except Hybrid)) >> SMART ACCESS SYSTEM WITH PUSH-BUTTON START (for Entry Function, Gasoline Model) >> System Diagram [10/2018 - 08/2021] >> System Diagram [10/2018 - 08/2021]

System Diagram [10/2018 - 08/2021]

WARNING: This page is about a different car, the 2022 Lexus UX 200, 2021 Lexus UX 200, 2020 Lexus UX 200, and 2019 Lexus UX 200. However, it is still accessible from the selected car via links, so may be relevant.
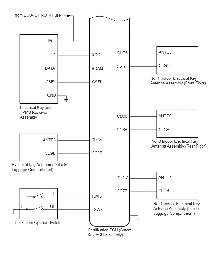
  1. SMART ACCESS SYSTEM WITH PUSH-BUTTON START (for Entry Function) 
    GTY811799Courtesy of © TOYOTA, LICENSE AGREEMENT TMS1002
    GTY815646Courtesy of © TOYOTA, LICENSE AGREEMENT TMS1002
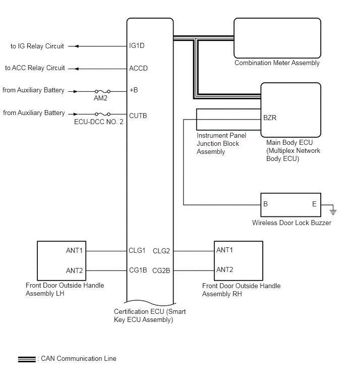
  2. SMART ACCESS SYSTEM WITH PUSH-BUTTON START (for Start Function) 

    Refer to SYSTEM DIAGRAM [10/2018 - 08/2021]

  3. POWER DOOR LOCK CONTROL SYSTEM 

    Refer to SYSTEM DIAGRAM [10/2018 - 07/2022]

  4. WIRELESS DOOR LOCK CONTROL SYSTEM 

    Refer to SYSTEM DIAGRAM [10/2018 - 07/2022]

  5. POWER BACK DOOR SYSTEM (w/ Power Back Door System) 

    Refer to SYSTEM DIAGRAM [10/2018 - ]