LEMON Manuals: Even more car manuals for everyone
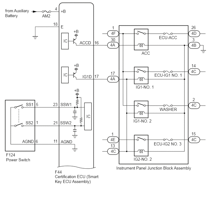
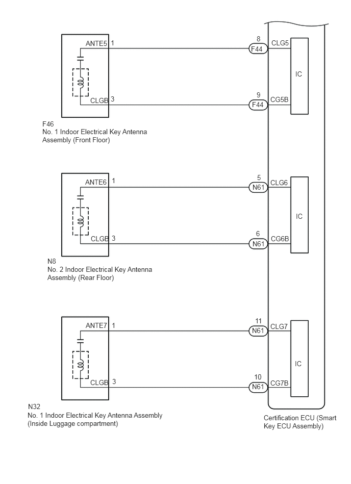
Home >> Lexus >> 2021 >> UX 250h Base >> Repair and Diagnosis (Single Page) >> Accessories & Equipment >> Anti-Theft Systems >> Smart Access System W/ Push-Button Start (Start Function) (Diagnostic Codes & Symptom Tests (1 Of 2)) (Hybrid) >> SMART ACCESS SYSTEM WITH PUSH-BUTTON START (for Start Function, HV Model) >> Power Source Mode does not Change to ON (IG and ACC) [10/2018 - 08/2021] >> Wiring Diagram

Power Source Mode does not Change to ON (IG and ACC) [10/2018 - 08/2021]: Wiring Diagram

GTY796469Courtesy of © TOYOTA, LICENSE AGREEMENT TMS1002
GTY792673Courtesy of © TOYOTA, LICENSE AGREEMENT TMS1002