LEMON Manuals: Even more car manuals for everyone
Home >> Lexus >> 2021 >> UX 200 Base >> Repair and Diagnosis (Single Page) >> Accessories & Equipment >> Anti-Theft Systems >> Smart Access System W/ Push-Button Start (Start Function) (Symptom Tests) (2 Of 2) (Except Hybrid) >> SMART ACCESS SYSTEM WITH PUSH-BUTTON START (for Start Function, Gasoline Model) >> Power Source Mode does not Change to ON (IG and ACC) [10/2018 - 08/2021] >> Wiring Diagram

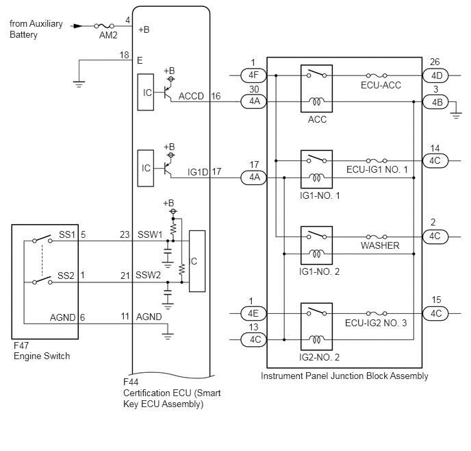
Power Source Mode does not Change to ON (IG and ACC) [10/2018 - 08/2021]: Wiring Diagram

GTY796471Courtesy of © TOYOTA, LICENSE AGREEMENT TMS1002
GTY792674Courtesy of © TOYOTA, LICENSE AGREEMENT TMS1002