LEMON Manuals: Even more car manuals for everyone
Home >> Lexus >> 2021 >> RC F Base >> Repair and Diagnosis >> Engine Performance >> System >> Engine Control System - Circuit Tests (2 Of 3) >> SFI System >> Fuel Pump Control Circuit [09/2014 - ] >> Wiring Diagram

Fuel Pump Control Circuit [09/2014 - ]: Wiring Diagram

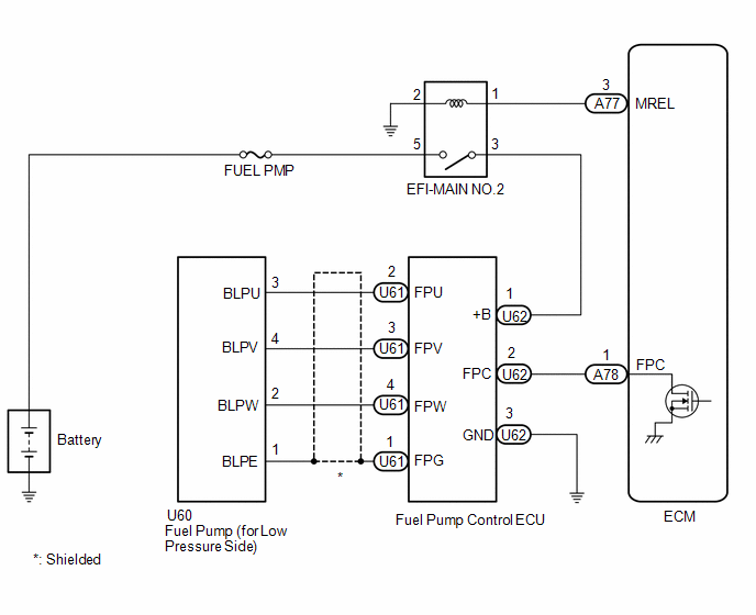
for fuel pump (for low pressure side) (brush type motor) 

GTY511466Courtesy of © TOYOTA, LICENSE AGREEMENT TMS1002

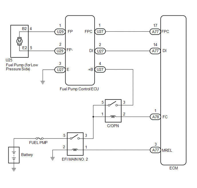
for fuel pump (for low pressure side) (brushless type motor) 

GTY1171405Courtesy of © TOYOTA, LICENSE AGREEMENT TMS1002