LEMON Manuals: Even more car manuals for everyone
Home >> Lexus >> 2021 >> RC F Base >> Repair and Diagnosis >> Engine Performance >> System >> Engine Control System - Circuit Tests (2 Of 3) >> SFI System >> ECM Power Source Circuit [09/2014 - ] >> Wiring Diagram

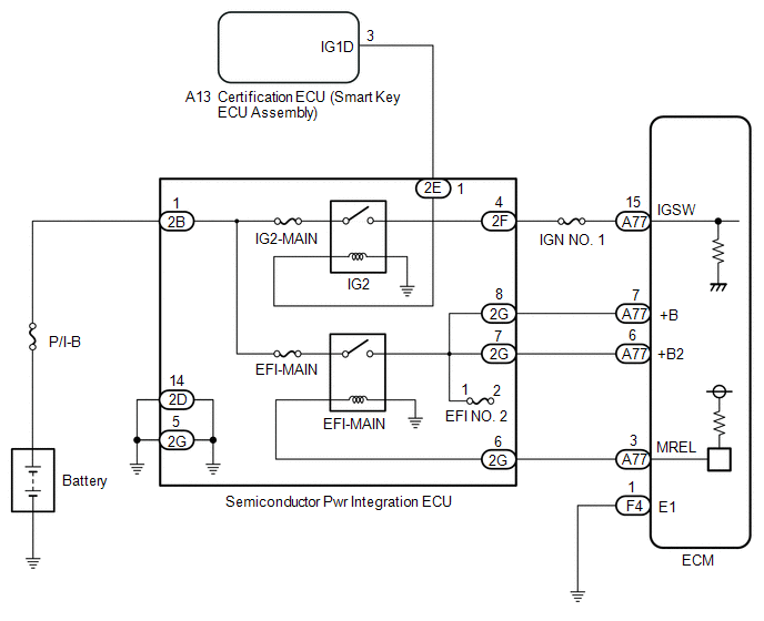
ECM Power Source Circuit [09/2014 - ]: Wiring Diagram

GTY629747Courtesy of © TOYOTA, LICENSE AGREEMENT TMS1002