LEMON Manuals: Even more car manuals for everyone
Home >> Lexus >> 2021 >> RC F Base >> Repair and Diagnosis (Single Page) >> Accessories & Equipment >> Infotainment >> Navigation System - Circuit Tests >> Navigation System >> Microphone Circuit [11/2017 - 09/2020] >> Wiring Diagram

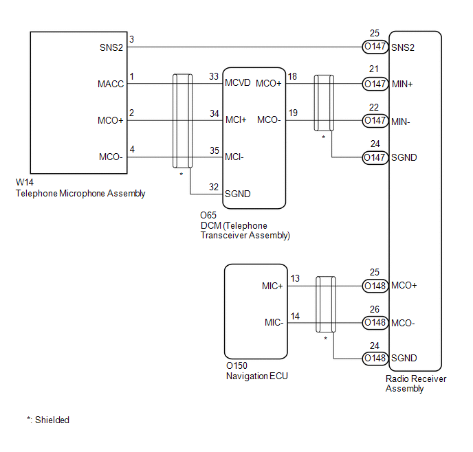
Microphone Circuit [11/2017 - 09/2020]: Wiring Diagram

w/ Manual (SOS) Switch: 

GTY811842Courtesy of © TOYOTA, LICENSE AGREEMENT TMS1002

w/o Manual (SOS) Switch: 

GTY801143Courtesy of © TOYOTA, LICENSE AGREEMENT TMS1002