LEMON Manuals: Even more car manuals for everyone
Home >> Lexus >> 2021 >> IS 350 AWD >> Repair and Diagnosis (Single Page) >> Accessories & Equipment >> Drivers Assistance Systems - ADAS >> Parking Support Brake System - Diagnostic Codes >> Parking Support Brake System >> DTC U1177-87: Lost Communication with Side Obstacle Detection Control Module "A" (ch2) Missing Message; DTC U1178-87: Lost Communication with Side Obstacle Detection Control Module "B" (ch2) Missing Message [09/2020 - ] >> Wiring Diagram

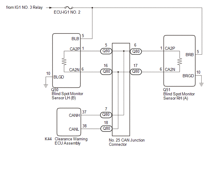
DTC U1177-87: Lost Communication with Side Obstacle Detection Control Module "A" (ch2) Missing Message; DTC U1178-87: Lost Communication with Side Obstacle Detection Control Module "B" (ch2) Missing Message [09/2020 - ]: Wiring Diagram

GTY971309Courtesy of © TOYOTA, LICENSE AGREEMENT TMS1002