LEMON Manuals: Even more car manuals for everyone
Home >> Lexus >> 2019 >> RC 350 Base, AWD >> Repair and Diagnosis (Single Page) >> Body & Frame >> Mirrors >> Power Mirror Control System (W/O Memory) - Diagnostics & Symptom Tests >> POWER MIRROR CONTROL SYSTEM (w/o Memory) >> System Diagram [09/2014 - ] >> System Diagram [09/2014 - ]

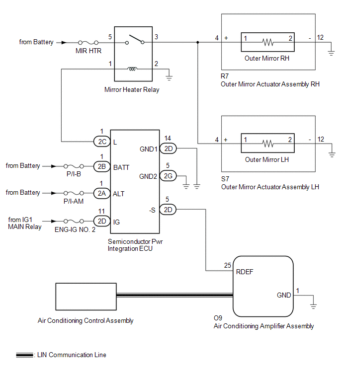
System Diagram [09/2014 - ]

  1. ELECTRICAL REMOTE CONTROL MIRROR FUNCTION 
    GTY505882Courtesy of © TOYOTA, LICENSE AGREEMENT TMS1002
  2. MIRROR HEATER FUNCTION 
    GTY516845Courtesy of © TOYOTA, LICENSE AGREEMENT TMS1002
    COMMUNICATION TABLE

    Sender Receiver Signal Communication Method
    Air Conditioning Control Assembly Air Conditioning Amplifier Assembly Mirror heater switch (rear window defogger switch) signal LIN