LEMON Manuals: Even more car manuals for everyone
Home >> Lexus >> 2019 >> LC 500 >> Repair and Diagnosis (Single Page) >> Electrical >> Charging Systems >> Sub Battery System - Diagnostic Codes & Circuit Tests (Coupe) >> Sub Battery System >> DTC B22D4: Sub Battery Module Protection Relay Temperature Sensor Circuit [03/2017 - 05/2023] >> Wiring Diagram

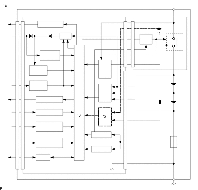
DTC B22D4: Sub Battery Module Protection Relay Temperature Sensor Circuit [03/2017 - 05/2023]: Wiring Diagram

GTY822765Courtesy of © TOYOTA, LICENSE AGREEMENT TMS1002
*a Sub-battery Module Assembly - -
*1 Protection relay temperature sensor *2 Temperature detection circuit
*3 CPU - -