LEMON Manuals: Even more car manuals for everyone
Home >> Lexus >> 2017 >> RX 350 Base, AWD >> Repair and Diagnosis >> Restraints >> Restraints Control Systems >> Pre-Collision System - Diagnostic Codes & Circuit Tests >> Pre-Collision System >> DTC C1A4B: Stop Light Relay Circuit [09/2015 - 08/2019] >> Wiring Diagram

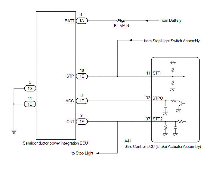
DTC C1A4B: Stop Light Relay Circuit [09/2015 - 08/2019]: Wiring Diagram

GTY664339Courtesy of © TOYOTA, LICENSE AGREEMENT TMS1002