LEMON Manuals: Even more car manuals for everyone
Home >> Lexus >> 2017 >> RX 350 Base, AWD >> Repair and Diagnosis >> Engine Performance >> System >> Engine Control System - Diagnostics - Circuit Tests >> SFI System >> Circuit Tests >> Fuel Pump Control Circuit [09/2015 - 12/2017] >> Wiring Diagram

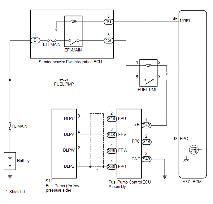
Fuel Pump Control Circuit [09/2015 - 12/2017]: Wiring Diagram

GTY637041Courtesy of © TOYOTA, LICENSE AGREEMENT TMS1002