LEMON Manuals: Even more car manuals for everyone
Home >> Lexus >> 2017 >> RX 350 Base, AWD >> Repair and Diagnosis >> Engine Performance >> System >> Engine Control System - Diagnostic Codes & Symptom Tests >> SFI System >> Circuit Tests >> ECM Power Source Circuit [09/2015 - ] >> Wiring Diagram

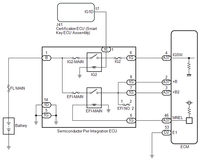
ECM Power Source Circuit [09/2015 - ]: Wiring Diagram

GTY631421Courtesy of © TOYOTA, LICENSE AGREEMENT TMS1002