LEMON Manuals: Even more car manuals for everyone
Home >> Lexus >> 2017 >> RX 350 Base, AWD >> Repair and Diagnosis >> Accessories & Equipment >> Anti-Theft Systems >> Smart Access System With Push-Button Start (For Start Function) - Diagnostic Codes & Symptom Tests >> SMART ACCESS SYSTEM WITH PUSH-BUTTON START (for Start Function) >> Power Source Mode does not Change to ON (IG and ACC) [09/2015 - 12/2017] >> Wiring Diagram

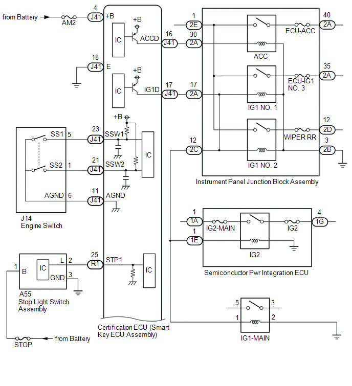
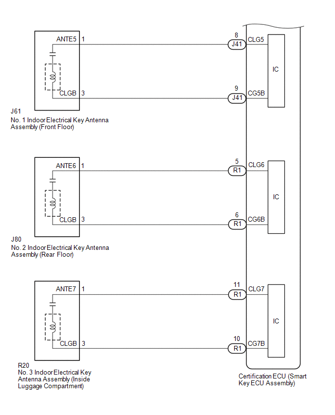
Power Source Mode does not Change to ON (IG and ACC) [09/2015 - 12/2017]: Wiring Diagram

GTY667725Courtesy of © TOYOTA, LICENSE AGREEMENT TMS1002
GTY623320Courtesy of © TOYOTA, LICENSE AGREEMENT TMS1002