LEMON Manuals: Even more car manuals for everyone
Home >> Lexus >> 2017 >> RX 350 Base, AWD >> Repair and Diagnosis >> Accessories & Equipment >> Anti-Theft Systems >> Smart Access System With Push-Button Start (For Start Function) - Diagnostic Codes & Symptom Tests >> SMART ACCESS SYSTEM WITH PUSH-BUTTON START (for Start Function) >> Engine does not Start [09/2015 - ] >> Wiring Diagram

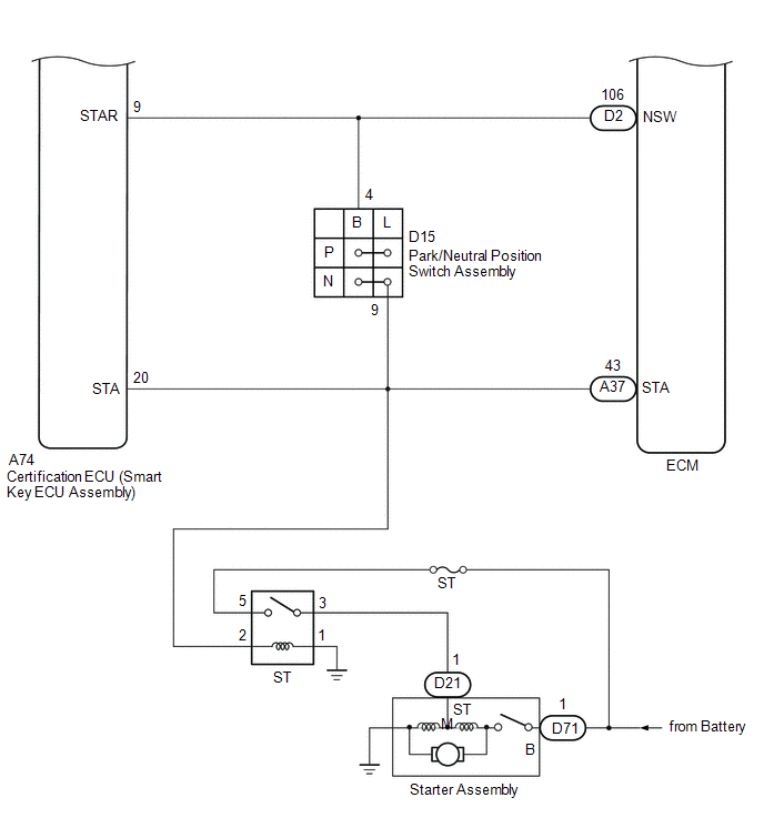
Engine does not Start [09/2015 - ]: Wiring Diagram

GTY639087Courtesy of © TOYOTA, LICENSE AGREEMENT TMS1002
GTY670998Courtesy of © TOYOTA, LICENSE AGREEMENT TMS1002