LEMON Manuals: Even more car manuals for everyone
Home >> Lexus >> 2017 >> RX 350 Base, AWD >> Repair and Diagnosis >> Accessories & Equipment >> Anti-Theft Systems >> Smart Access System With Push-Button Start (For Start Function) - Diagnostic Codes & Symptom Tests >> SMART ACCESS SYSTEM WITH PUSH-BUTTON START (for Start Function) >> DTC B2285: Steering Lock Position Signal Circuit Malfunction [08/2019 - ] >> Wiring Diagram

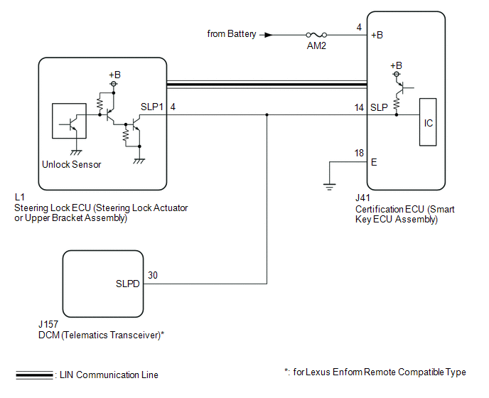
DTC B2285: Steering Lock Position Signal Circuit Malfunction [08/2019 - ]: Wiring Diagram

GTY949282Courtesy of © TOYOTA, LICENSE AGREEMENT TMS1002