LEMON Manuals: Even more car manuals for everyone
Home >> Lexus >> 2017 >> RC 200t Base >> Repair and Diagnosis (Single Page) >> Steering >> Power Steering >> Power Steering System - Diagnostic Codes & Circuit Tests >> Power Steering System >> Drive Mode Select Switch Circuit [10/2015 - 11/2017] >> Wiring Diagram

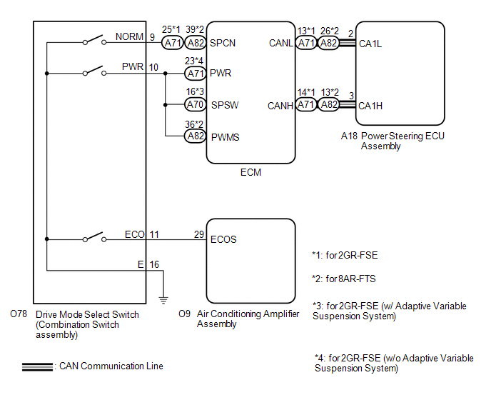
Drive Mode Select Switch Circuit [10/2015 - 11/2017]: Wiring Diagram

GTY624456Courtesy of © TOYOTA, LICENSE AGREEMENT TMS1002