LEMON Manuals: Even more car manuals for everyone
Home >> Lexus >> 2017 >> IS 350 Base, RWD >> Repair and Diagnosis >> Body & Frame >> Seats >> Front Power Seat Control System (W/ Memory) - Diagnostics - Introduction >> FRONT POWER SEAT CONTROL SYSTEM (w/ Memory) >> System Diagram [04/2013 - ] >> System Diagram [04/2013 - ]

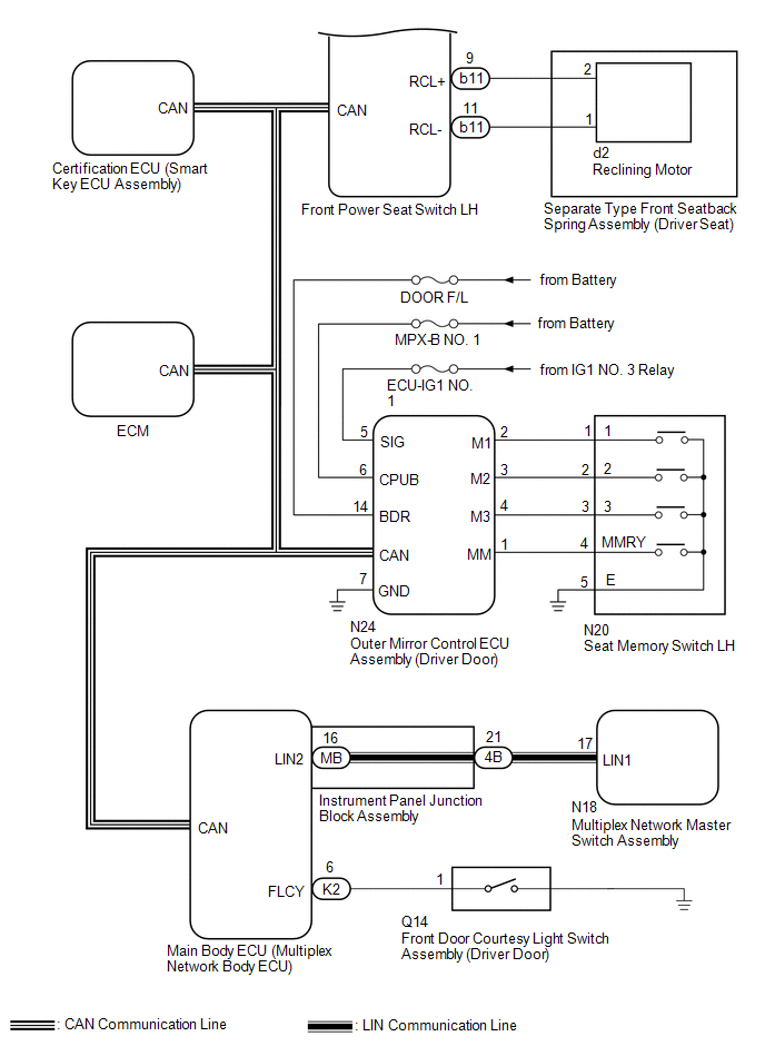
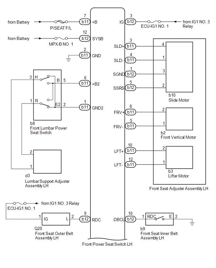
System Diagram [04/2013 - ]

Fig 1: Front Power Seat Control System (W/ Memory) Diagram (1 Of 2)
GTY495965Courtesy of © TOYOTA, LICENSE AGREEMENT TMS1002
Fig 2: Front Power Seat Control System (W/ Memory) Diagram (2 Of 2)
GTY459821Courtesy of © TOYOTA, LICENSE AGREEMENT TMS1002
COMMUNICATION TABLE

Sender Receiver Signal Line
ECM Main Body ECU (Multiplex Network Body ECU)
  • Transmission information
  • Park (P) state signal
CAN
Outer Mirror Control ECU Assembly (Driver Door) Main Body ECU (Multiplex Network Body ECU)
  • M1 switch signal
  • M2 switch signal
  • M3 switch signal
  • SET switch signal
CAN
Main Body ECU (Multiplex Network Body ECU) Front Power Seat Switch LH
  • Park (P) state signal
  • Vehicle speed signal
  • Transmission information
  • Driving position buzzer request
  • Driver seat position request
  • Driver seat position data
CAN
Certification ECU (Smart Key ECU Assembly) Main Body ECU (Multiplex Network Body ECU)
  • Engine switch signal
  • Memory call replay request
  • Key identification No. 1 to No. 7 acquisition condition
CAN
Front Power Seat Switch LH Main Body ECU (Multiplex Network Body ECU)
  • State signal of driver seat
  • State signal of driving position buzzer
CAN
Multiplex Network Master Switch Assembly Main Body ECU (Multiplex Network Body ECU) Door control switch signal LIN