LEMON Manuals: Even more car manuals for everyone
Home >> Lexus >> 2017 >> GX 460 Base >> Repair and Diagnosis >> Engine Performance >> System >> Engine Control System (Circuit Tests) (2 Of 2) >> SFI System >> Fuel Pump Control Circuit [08/2019 - ] >> Wiring Diagram

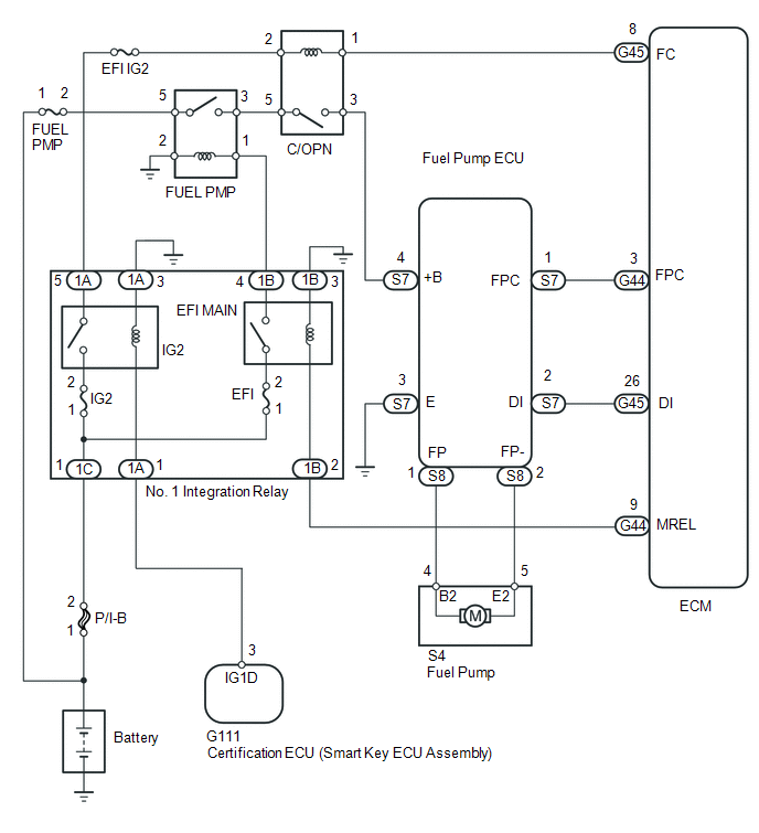
Fuel Pump Control Circuit [08/2019 - ]: Wiring Diagram

GTY949275Courtesy of © TOYOTA, LICENSE AGREEMENT TMS1002