LEMON Manuals: Even more car manuals for everyone
Home >> Lexus >> 2017 >> GX 460 Base >> Repair and Diagnosis >> Engine Performance >> System >> Engine Control System (Circuit Tests) (2 Of 2) >> SFI System >> ECM Power Source Circuit [08/2019 - ] >> Wiring Diagram

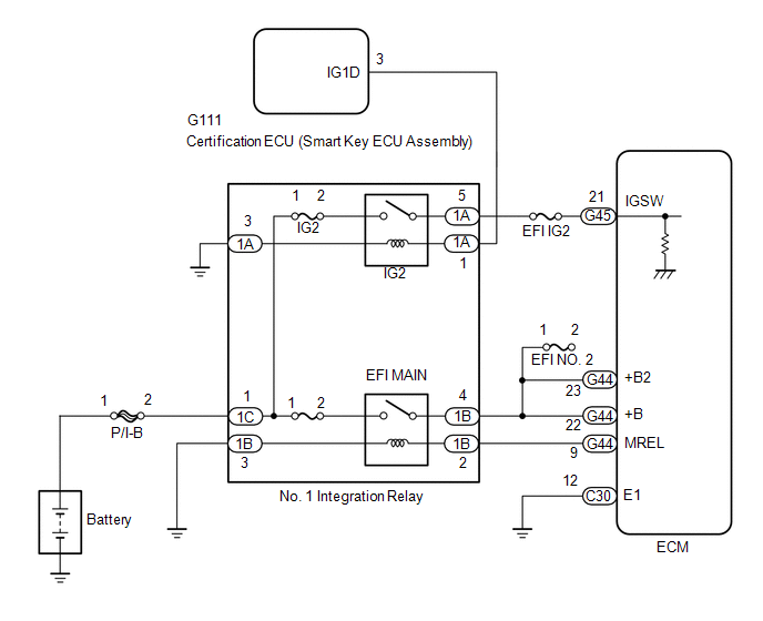
ECM Power Source Circuit [08/2019 - ]: Wiring Diagram

GTY947902Courtesy of © TOYOTA, LICENSE AGREEMENT TMS1002