LEMON Manuals: Even more car manuals for everyone
Home >> Lexus >> 2017 >> GS F >> Repair and Diagnosis >> Engine Performance >> System >> Engine Control System - Diagnostic Codes And Circuit Tests >> SFI System >> Circuit Tests >> ECM Power Source Circuit [10/2015 - ] >> Wiring Diagram

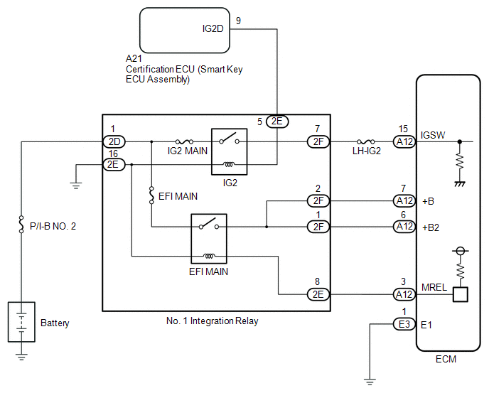
ECM Power Source Circuit [10/2015 - ]: Wiring Diagram

GTY616920Courtesy of © TOYOTA, LICENSE AGREEMENT TMS1002