LEMON Manuals: Even more car manuals for everyone
Home >> Lexus >> 2017 >> GS F >> Repair and Diagnosis (Single Page) >> Restraints >> Restraints Control Systems >> Pre-Collision System - Diagnostic Codes And Circuit Tests >> Pre-Collision System >> DTC C1A4B: Stop Light Relay Circuit [10/2015 - 09/2017] >> Wiring Diagram

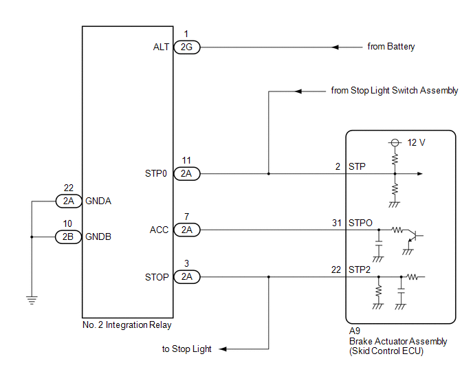
DTC C1A4B: Stop Light Relay Circuit [10/2015 - 09/2017]: Wiring Diagram

GTY669439Courtesy of © TOYOTA, LICENSE AGREEMENT TMS1002