LEMON Manuals: Even more car manuals for everyone
Home >> Lexus >> 2017 >> GS 450h Base >> Repair and Diagnosis >> Engine Performance >> System >> Engine Control System (Diagnostic Codes & Circuit Tests) >> SFI System >> Circuit Tests >> Fuel Pump Control Circuit [09/2014 - 10/2015] >> Wiring Diagram

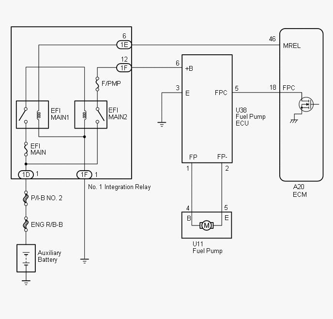
Fuel Pump Control Circuit [09/2014 - 10/2015]: Wiring Diagram

Fig 1: Fuel Pump Control Circuit Wiring Diagram
GTY537985Courtesy of © TOYOTA, LICENSE AGREEMENT TMS1002