LEMON Manuals: Even more car manuals for everyone
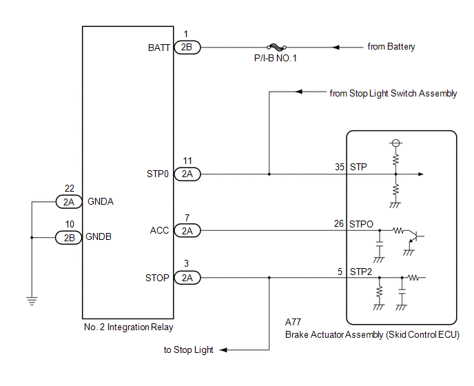
Home >> Lexus >> 2017 >> GS 350 Base, AWD >> Repair and Diagnosis >> Restraints >> Restraints Control Systems >> Pre-Collision System - Diagnostic Codes & Circuit Tests >> Pre-Collision System >> DTC C1A4B: Stop Light Relay Circuit [10/2015 - 09/2017] >> Wiring Diagram

DTC C1A4B: Stop Light Relay Circuit [10/2015 - 09/2017]: Wiring Diagram

GTY664340Courtesy of © TOYOTA, LICENSE AGREEMENT TMS1002