LEMON Manuals: Even more car manuals for everyone
Home >> Lexus >> 2017 >> GS 350 Base, AWD >> Repair and Diagnosis >> Restraints >> Restraints Control Systems >> Pre-Collision System - Diagnostic Codes & Circuit Tests >> Pre-Collision System >> DTC C1A4B: Stop Light Relay Circuit [09/2017 - ] >> Wiring Diagram

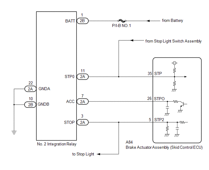
DTC C1A4B: Stop Light Relay Circuit [09/2017 - ]: Wiring Diagram

GTY820123Courtesy of © TOYOTA, LICENSE AGREEMENT TMS1002