LEMON Manuals: Even more car manuals for everyone
Home >> Lexus >> 2017 >> GS 200t Base >> Repair and Diagnosis >> Engine Performance >> System >> Engine Control System - Diagnostics & Circuit Tests >> SFI System >> ECM Power Source Circuit [10/2015 - ] >> Wiring Diagram

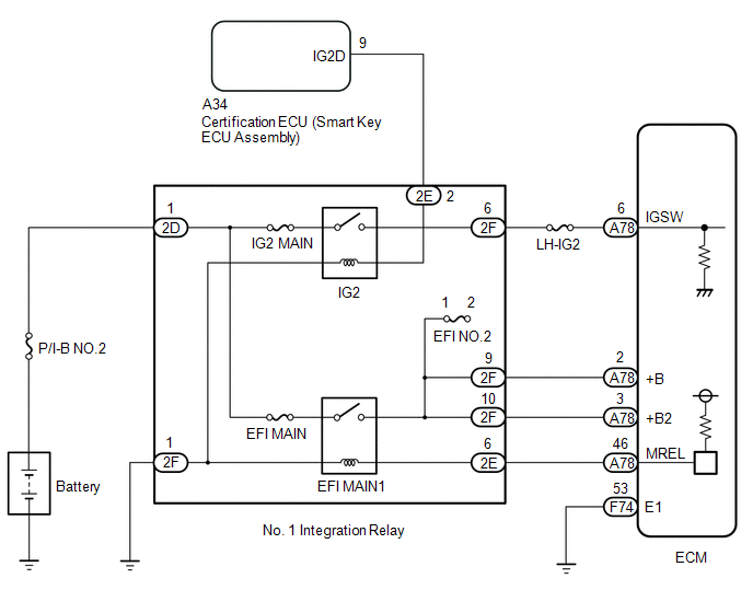
ECM Power Source Circuit [10/2015 - ]: Wiring Diagram

GTY655732Courtesy of © TOYOTA, LICENSE AGREEMENT TMS1002