LEMON Manuals: Even more car manuals for everyone
Home >> Lexus >> 2017 >> CT 200h Base >> Repair and Diagnosis (Single Page) >> Restraints >> Restraints Control Systems >> Pre-Collision System - Diagnostic Codes & Circuit Tests >> Pre-Collision System >> Power Source Circuit [08/2014 - ] >> Wiring Diagram

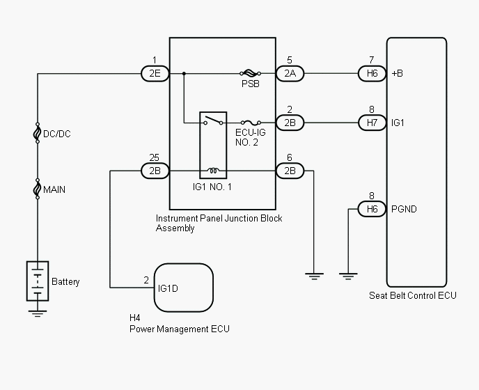
Power Source Circuit [08/2014 - ]: Wiring Diagram

Fig 1: Power Management ECU Wiring Diagram
GTY532656Courtesy of © TOYOTA, LICENSE AGREEMENT TMS1002