LEMON Manuals: Even more car manuals for everyone
Home >> Lexus >> 2015 >> ES 350 >> Repair and Diagnosis >> Engine Performance >> System >> Engine Control System - Diagnostic Codes & Circuit Tests >> SFI System >> DTC P2610: ECM / PCM Internal Engine Off Timer Performance [08/2014 - ] >> Description

DTC P2610: ECM / PCM Internal Engine Off Timer Performance [08/2014 - ]: Description

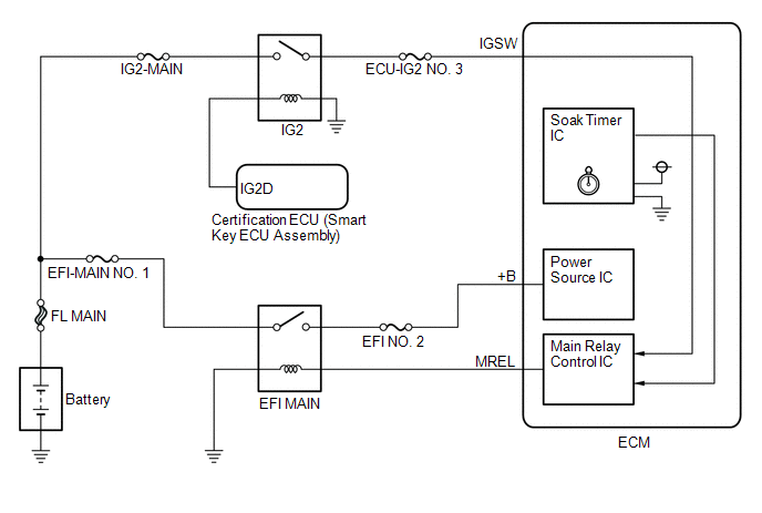
The soak timer operates after the engine switch is turned off. When a certain amount of time has elapsed after turning the engine switch off, the soak timer activates the ECM to perform malfunction checks which can only be performed after the engine is stopped. The soak timer is built into the ECM.

Fig 1: Soak Timer System Diagram
GTY361303Courtesy of © TOYOTA, LICENSE AGREEMENT TMS1002