LEMON Manuals: Even more car manuals for everyone
Home >> Lexus >> 2013 >> IS F >> Repair and Diagnosis (Single Page) >> Electrical >> Body Electrical >> OEM System Circuits >> Multiplex Communication System (CAN) >> Notes

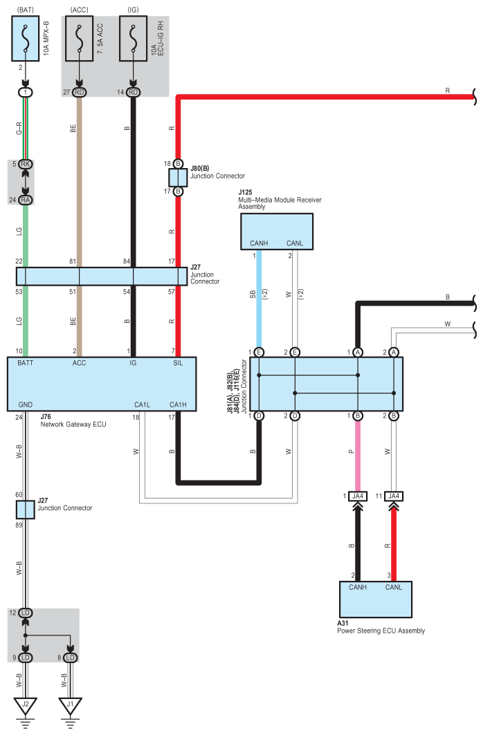
Multiplex Communication System (CAN): Notes

Fig 1: Multiplex Communication System (CAN) Wiring Diagram (1 Of 2)
G09122172Courtesy of © TOYOTA, LICENSE AGREEMENT TMS1002
Fig 2: Multiplex Communication System (CAN) Wiring Diagram (2 Of 2)
G09122173Courtesy of © TOYOTA, LICENSE AGREEMENT TMS1002