LEMON Manuals: Even more car manuals for everyone
Home >> Lexus >> 2013 >> IS F >> Repair and Diagnosis (Single Page) >> Electrical >> Body Electrical >> OEM System Circuits >> Audio System (w/LEXUS Navigation System), LEXUS Navigation System and Parking Assist (Back Guide Monitor/Rear View Monitor) >> Notes

Audio System (w/LEXUS Navigation System), LEXUS Navigation System and Parking Assist (Back Guide Monitor/Rear View Monitor): Notes

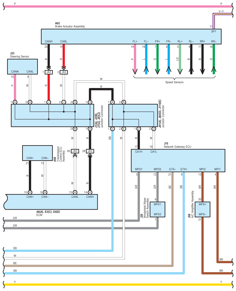
Fig 1: Audio, LEXUS Navigation And Parking Assist (Back Guide Monitor/Rear View Monitor) System Wiring Diagram (1 Of 16)
G09122375Courtesy of © TOYOTA, LICENSE AGREEMENT TMS1002
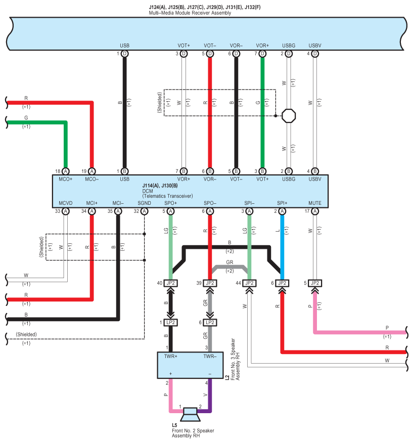
Fig 2: Audio, LEXUS Navigation And Parking Assist (Back Guide Monitor/Rear View Monitor) System Wiring Diagram (2 Of 16)
G09122376Courtesy of © TOYOTA, LICENSE AGREEMENT TMS1002
Fig 3: Audio, LEXUS Navigation And Parking Assist (Back Guide Monitor/Rear View Monitor) System Wiring Diagram (3 Of 16)
G09122377Courtesy of © TOYOTA, LICENSE AGREEMENT TMS1002
Fig 4: Audio, LEXUS Navigation And Parking Assist (Back Guide Monitor/Rear View Monitor) System Wiring Diagram (4 Of 16)
G09122378Courtesy of © TOYOTA, LICENSE AGREEMENT TMS1002
Fig 5: Audio, LEXUS Navigation And Parking Assist (Back Guide Monitor/Rear View Monitor) System Wiring Diagram (5 Of 16)
G09122379Courtesy of © TOYOTA, LICENSE AGREEMENT TMS1002
Fig 6: Audio, LEXUS Navigation And Parking Assist (Back Guide Monitor/Rear View Monitor) System Wiring Diagram (6 Of 16)
G09122380Courtesy of © TOYOTA, LICENSE AGREEMENT TMS1002
Fig 7: Audio, LEXUS Navigation And Parking Assist (Back Guide Monitor/Rear View Monitor) System Wiring Diagram (7 Of 16)
G09122381Courtesy of © TOYOTA, LICENSE AGREEMENT TMS1002
Fig 8: Audio, LEXUS Navigation And Parking Assist (Back Guide Monitor/Rear View Monitor) System Wiring Diagram (8 Of 16)
G09122382Courtesy of © TOYOTA, LICENSE AGREEMENT TMS1002
Fig 9: Audio, LEXUS Navigation And Parking Assist (Back Guide Monitor/Rear View Monitor) System Wiring Diagram (9 Of 16)
G09122383Courtesy of © TOYOTA, LICENSE AGREEMENT TMS1002
Fig 10: Audio, LEXUS Navigation And Parking Assist (Back Guide Monitor/Rear View Monitor) System Wiring Diagram (10 Of 16)
G09122384Courtesy of © TOYOTA, LICENSE AGREEMENT TMS1002
Fig 11: Audio, LEXUS Navigation And Parking Assist (Back Guide Monitor/Rear View Monitor) System Wiring Diagram (11 Of 16)
G09122385Courtesy of © TOYOTA, LICENSE AGREEMENT TMS1002
Fig 12: Audio, LEXUS Navigation And Parking Assist (Back Guide Monitor/Rear View Monitor) System Wiring Diagram (12 Of 16)
G09122386Courtesy of © TOYOTA, LICENSE AGREEMENT TMS1002
Fig 13: Audio, LEXUS Navigation And Parking Assist (Back Guide Monitor/Rear View Monitor) System Wiring Diagram (13 Of 16)
G09122387Courtesy of © TOYOTA, LICENSE AGREEMENT TMS1002
Fig 14: Audio, LEXUS Navigation And Parking Assist (Back Guide Monitor/Rear View Monitor) System Wiring Diagram (14 Of 16)
G09122388Courtesy of © TOYOTA, LICENSE AGREEMENT TMS1002
Fig 15: Audio, LEXUS Navigation And Parking Assist (Back Guide Monitor/Rear View Monitor) System Wiring Diagram (15 Of 16)
G09122389Courtesy of © TOYOTA, LICENSE AGREEMENT TMS1002
Fig 16: Audio, LEXUS Navigation And Parking Assist (Back Guide Monitor/Rear View Monitor) System Wiring Diagram (16 Of 16)
G09122390Courtesy of © TOYOTA, LICENSE AGREEMENT TMS1002