LEMON Manuals: Even more car manuals for everyone
Home >> Lexus >> 2013 >> IS F >> Repair and Diagnosis (Single Page) >> Accessories & Equipment >> Wiper/Washer Systems >> Wiper System / Washer System (Diagnostics & Circuit Tests) >> Wiper System And Washer System >> Circuit Tests >> Washer Motor Circuit >> Wiring Diagram

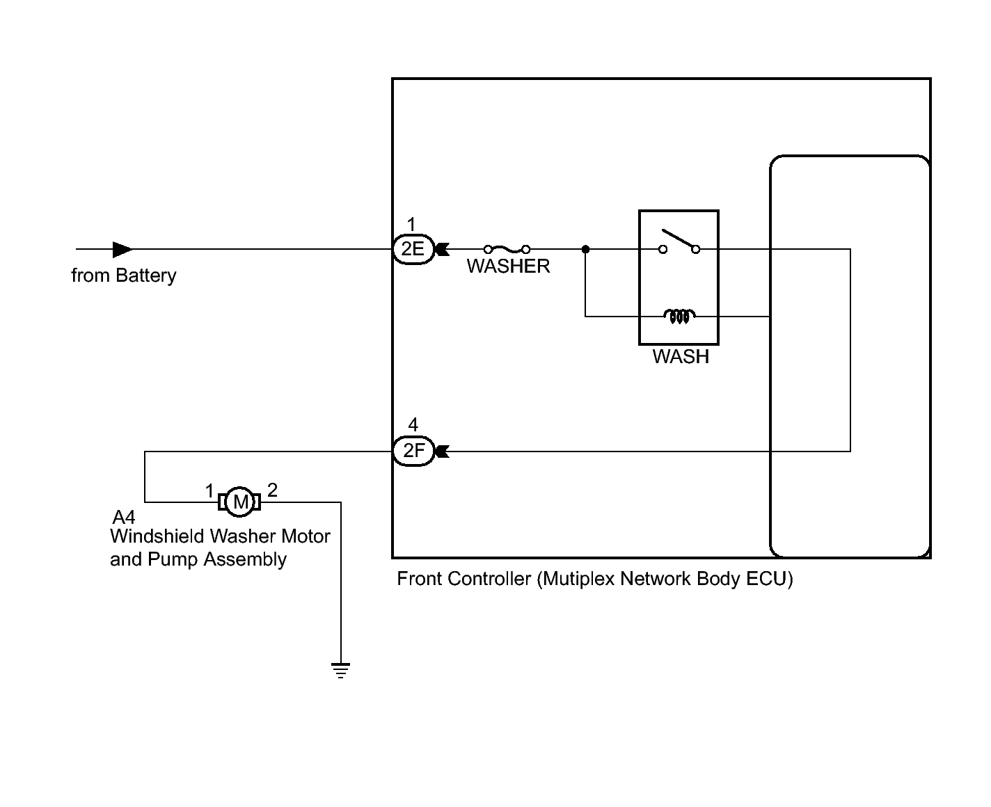
Washer Motor Circuit: Wiring Diagram

Fig 1: Washer Motor Circuit Diagram
GTY135485Courtesy of © TOYOTA, LICENSE AGREEMENT TMS1002