LEMON Manuals: Even more car manuals for everyone
Home >> Lexus >> 2013 >> IS 350C Base >> Repair and Diagnosis >> Engine Performance >> System >> Engine Control System (Diagnostic Codes (P0171-P060A)) >> SFI System >> DTC P0230: Fuel Pump Primary Circuit >> Description

DTC P0230: Fuel Pump Primary Circuit: Description

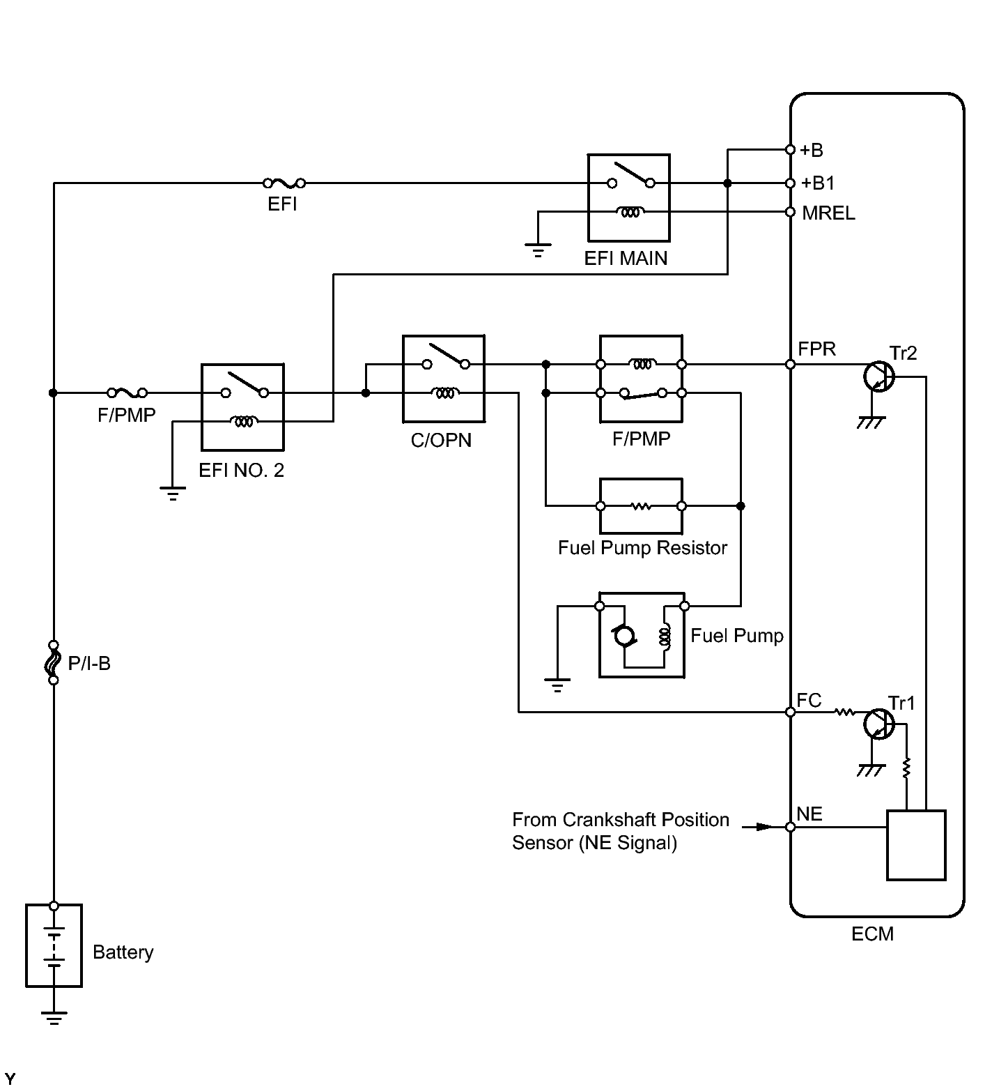
When the engine is cranked, a signal is sent from the power source control ECU STSW terminal to the ECM STSW terminal. Then voltage travels from the ECM STAR terminal through the park/neutral position switch to the STARTER relay coil. The STAR terminal also sends a signal to the STA terminal. When the STA signal and NE signal are input to the ECM, the ECM internal transistor Tr1 turns on, which causes power to be supplied to the C/OPN relay coil (C/OPN relay turns on). As a result, the F/PMP relay actuates, which causes the fuel pump to operate. If the engine is operating and NE signals are being output, the ECM internal transistor Tr1 is on (C/OPN relay turns on), and the fuel pump will continue operating. The fuel pump has a high and low speed setting. When the engine is starting or operating with a heavy load, the ECM internal transistor Tr2 turns off so that the F/PMP relay will close and the fuel pump will operates at the high speed setting. When the engine is idling or operating with a light load, Tr2 turns on, operating the F/PMP relay and causing current to flows through the fuel pump resistor to the fuel pump. This operates the fuel pump at the low speed setting.

Fig 1: ECM & F/PMP Power Supply - Wiring Diagram
GTY278555Courtesy of © TOYOTA, LICENSE AGREEMENT TMS1002
DTC No. DTC Detection Condition Trouble Area
P0230 Open or short in F/PMP relay circuit
(1 trip detection logic)
  • Open or short in F/PMP relay circuit
  • F/PMP relay
  • ECM