LEMON Manuals: Even more car manuals for everyone
Home >> Lexus >> 2013 >> IS 250C Base >> Repair and Diagnosis >> Steering >> Steering Column >> Steering Lock System (Diagnostic Codes & Circuit Tests) >> Steering Lock System >> DTC B2788: IG2 Signal Malfunction >> Wiring Diagram

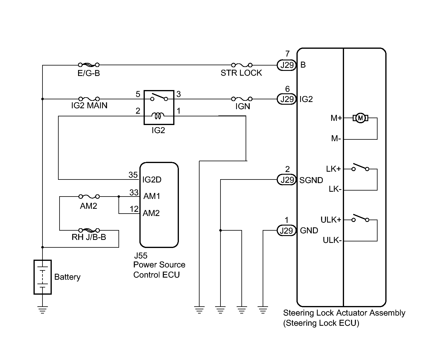
DTC B2788: IG2 Signal Malfunction: Wiring Diagram

Fig 1: Steering Lock System Wiring Diagram
GTY394523Courtesy of © TOYOTA, LICENSE AGREEMENT TMS1002