LEMON Manuals: Even more car manuals for everyone
Home >> Lexus >> 2013 >> IS 250C Base >> Repair and Diagnosis (Single Page) >> Engine Performance >> System >> Engine Control System (Diagnostic Codes (P0657-U0101) & Circuit Tests) >> SFI System >> Circuit Tests >> ECM Power Source Circuit >> Wiring Diagram

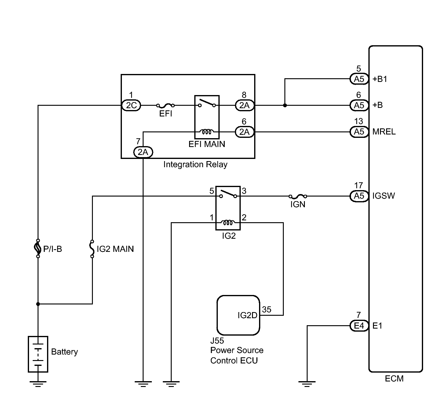
ECM Power Source Circuit: Wiring Diagram

Fig 1: Identifying Power Source Control ECU - Wiring Diagram
GTY287614Courtesy of © TOYOTA, LICENSE AGREEMENT TMS1002