LEMON Manuals: Even more car manuals for everyone
Home >> Lexus >> 2013 >> IS 250C Base >> Repair and Diagnosis (Single Page) >> Electrical >> Body Electrical >> OEM System Circuits >> Audio System (w/o LEXUS Navigation System) >> Notes

Audio System (w/o LEXUS Navigation System): Notes

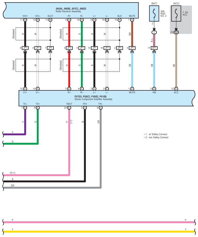
Fig 1: Audio (W/O LEXUS Navigation System) System Wiring Diagram (1 Of 10)
G09121450Courtesy of © TOYOTA, LICENSE AGREEMENT TMS1002
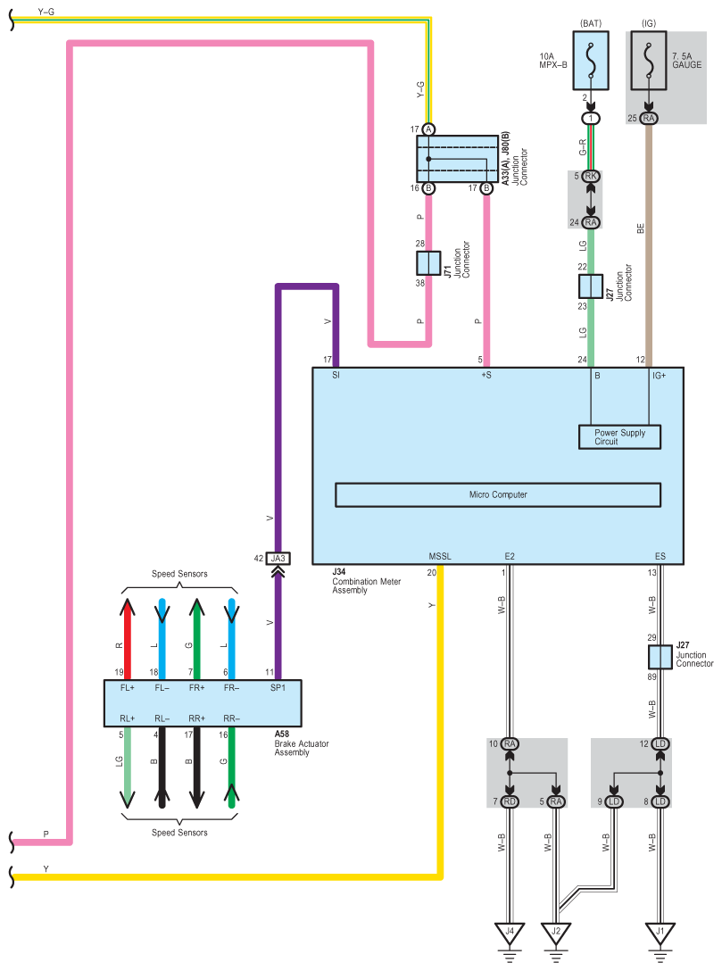
Fig 2: Audio (W/O LEXUS Navigation System) System Wiring Diagram (2 Of 10)
G09121451Courtesy of © TOYOTA, LICENSE AGREEMENT TMS1002
Fig 3: Audio (W/O LEXUS Navigation System) System Wiring Diagram (3 Of 10)
G09121452Courtesy of © TOYOTA, LICENSE AGREEMENT TMS1002
Fig 4: Audio (W/O LEXUS Navigation System) System Wiring Diagram (4 Of 10)
G09121453Courtesy of © TOYOTA, LICENSE AGREEMENT TMS1002
Fig 5: Audio (W/O LEXUS Navigation System) System Wiring Diagram (5 Of 10)
G09121454Courtesy of © TOYOTA, LICENSE AGREEMENT TMS1002
Fig 6: Audio (W/O LEXUS Navigation System) System Wiring Diagram (6 Of 10)
G09121455Courtesy of © TOYOTA, LICENSE AGREEMENT TMS1002
Fig 7: Audio (W/O LEXUS Navigation System) System Wiring Diagram (7 Of 10)
G09121456Courtesy of © TOYOTA, LICENSE AGREEMENT TMS1002
Fig 8: Audio (W/O LEXUS Navigation System) System Wiring Diagram (8 Of 10)
G09121457Courtesy of © TOYOTA, LICENSE AGREEMENT TMS1002
Fig 9: Audio (W/O LEXUS Navigation System) System Wiring Diagram (9 Of 10)
G09121458Courtesy of © TOYOTA, LICENSE AGREEMENT TMS1002
Fig 10: Audio (W/O LEXUS Navigation System) System Wiring Diagram (10 Of 10)
G09121459Courtesy of © TOYOTA, LICENSE AGREEMENT TMS1002