LEMON Manuals: Even more car manuals for everyone
Home >> Lexus >> 2013 >> IS 250 Base, AWD >> Repair and Diagnosis >> Electrical >> Body Electrical >> OEM System Circuits >> 4WD >> Notes

OEM System Circuits: 4WD: Notes

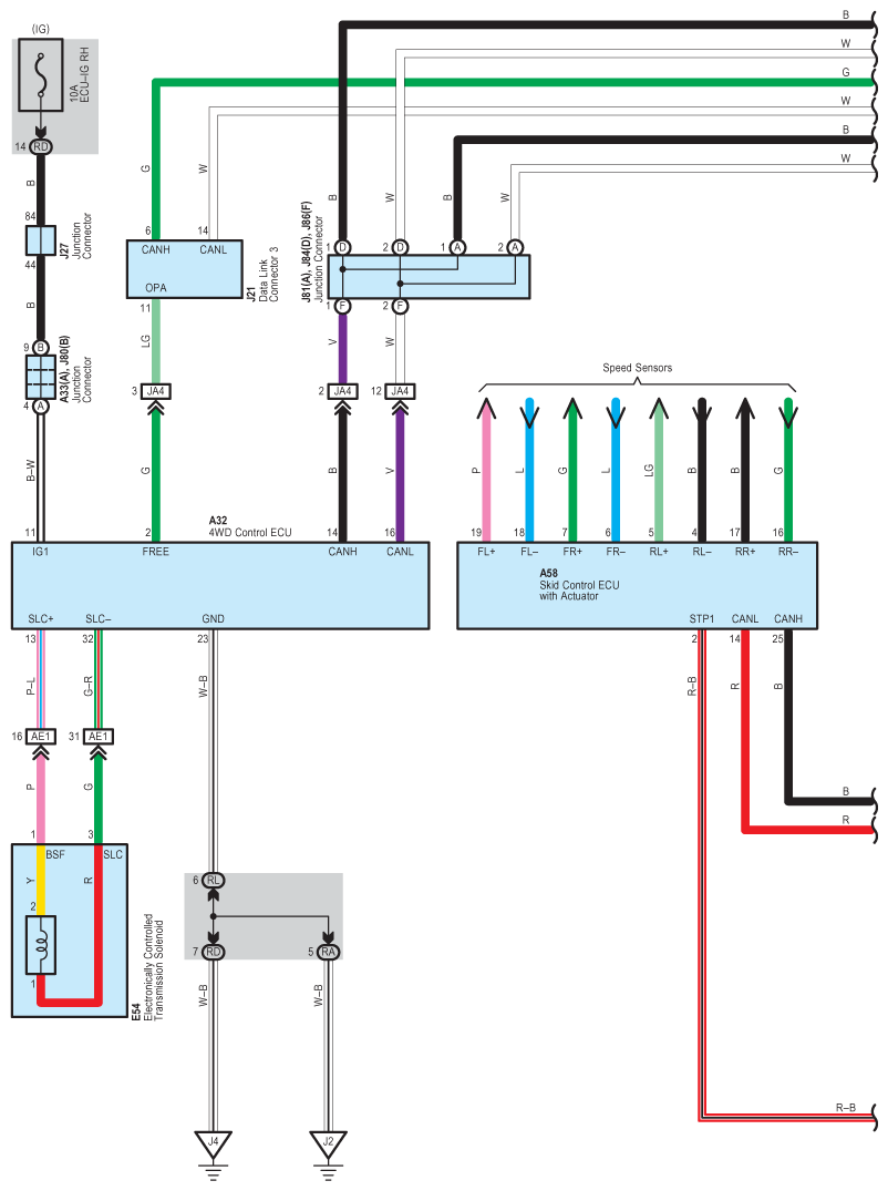
Fig 1: 4WD System Wiring Diagram (1 Of 3)
G09119152Courtesy of © TOYOTA, LICENSE AGREEMENT TMS1002
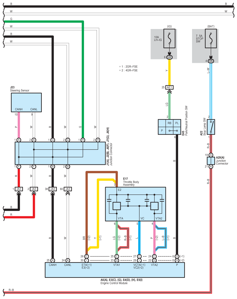
Fig 2: 4WD System Wiring Diagram (2 Of 3)
G09119153Courtesy of © TOYOTA, LICENSE AGREEMENT TMS1002
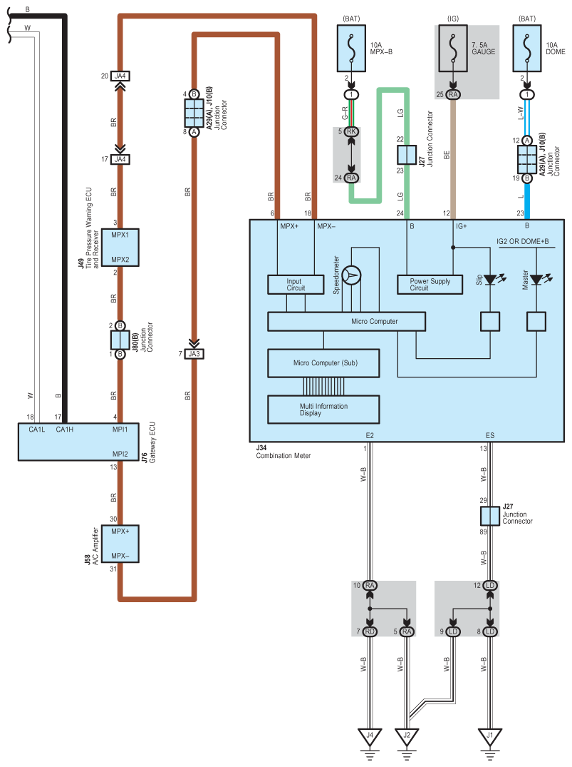
Fig 3: 4WD System Wiring Diagram (3 Of 3)
G09119154Courtesy of © TOYOTA, LICENSE AGREEMENT TMS1002