LEMON Manuals: Even more car manuals for everyone
Home >> Lexus >> 2013 >> IS 250 Base, AWD >> Repair and Diagnosis (Single Page) >> Engine Performance >> System >> Engine Control System (Diagnostic Codes (P062F - U0101) & Circuit Tests)) >> SFI System >> Circuit Tests >> ECM Power Source Circuit >> Wiring Diagram

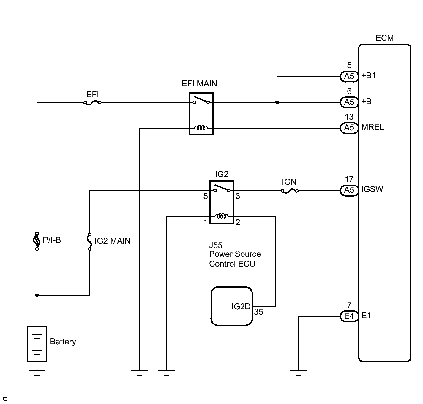
ECM Power Source Circuit: Wiring Diagram

Fig 1: ECM Power Source Circuit Diagram
GTY146093Courtesy of © TOYOTA, LICENSE AGREEMENT TMS1002