LEMON Manuals: Even more car manuals for everyone
Home >> Lexus >> 2013 >> IS 250 Base, AWD >> Repair and Diagnosis (Single Page) >> Accessories & Equipment >> Wiper/Washer Systems >> Wiper System And Washer System (Diagnostics & Circuit Tests) >> Wiper And Washer System >> Circuit Tests >> Headlight Cleaner Switch Circuit >> Wiring Diagram

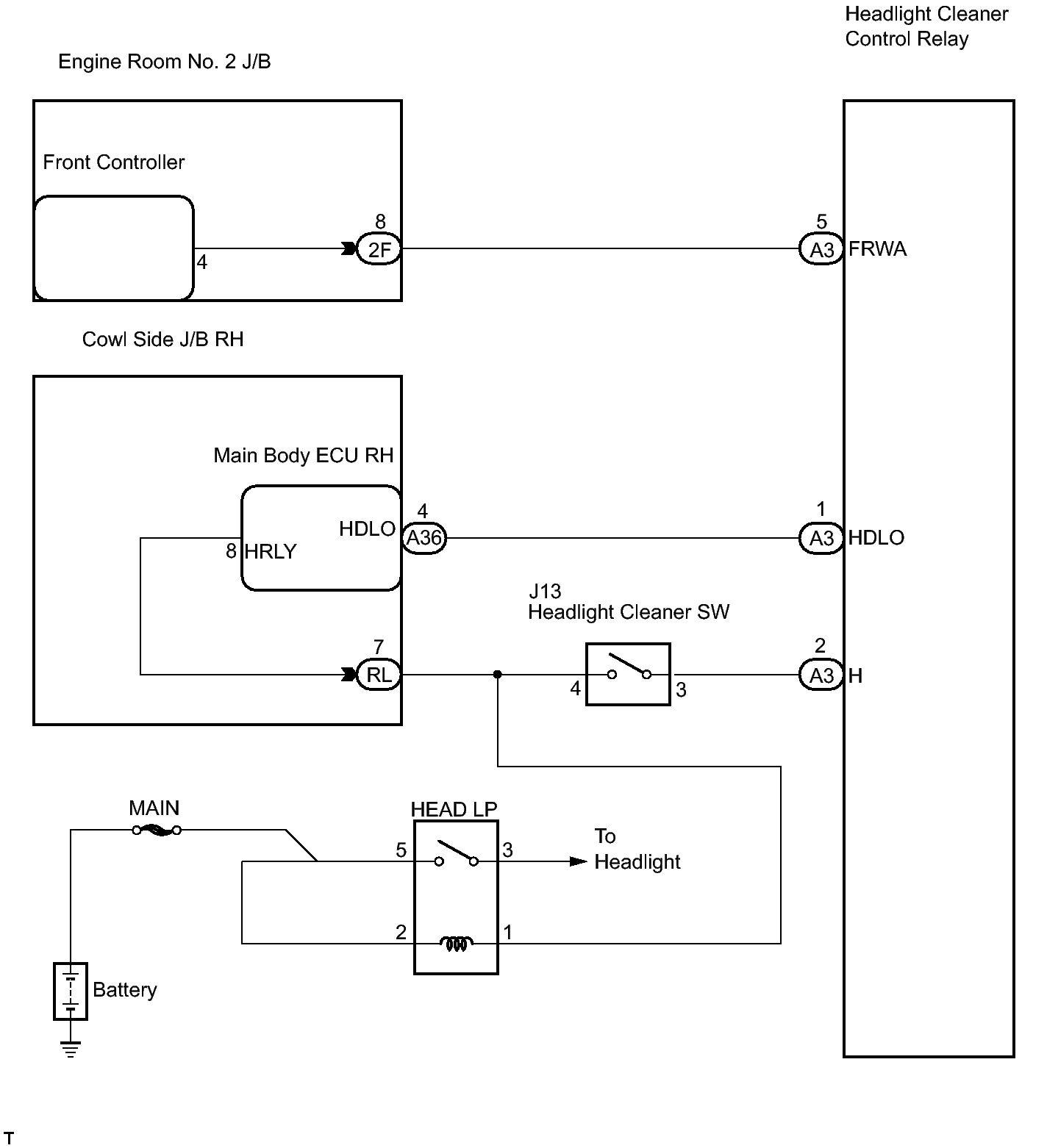
Headlight Cleaner Switch Circuit: Wiring Diagram

Fig 1: Headlight Cleaner Switch Circuit Diagram
GTY394816Courtesy of © TOYOTA, LICENSE AGREEMENT TMS1002