LEMON Manuals: Even more car manuals for everyone
Home >> Lexus >> 2012 >> IS 350 Base, AWD >> Repair and Diagnosis (Single Page) >> Engine Performance >> System >> Engine Control System (Diagnostic Codes (P060A-U0101) & Circuit Tests) >> SFI System >> DTC P2610: ECM / PCM Internal Engine Off Timer Performance >> Description

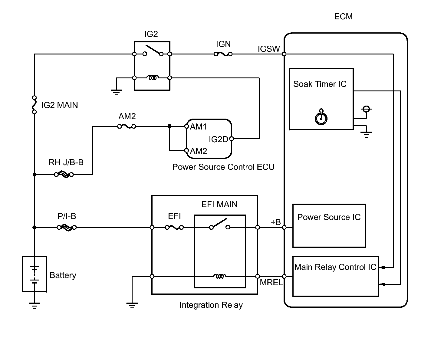
DTC P2610: ECM / PCM Internal Engine Off Timer Performance: Description

The soak timer operates after the engine switch is turned off. When a certain amount of time has elapsed after turning the engine switch off, the soak timer activates the ECM to perform malfunction checks which can only be performed after the engine is stopped. The soak timer is built into the ECM.

Fig 1: ECM / PCM Internal Engine Off Timer Performance Wiring Diagram
GTY394228Courtesy of © TOYOTA, LICENSE AGREEMENT TMS1002