LEMON Manuals: Even more car manuals for everyone
Home >> Lexus >> 2012 >> CT 200h Base >> Repair and Diagnosis >> Electrical >> Body Electrical >> OEM System Circuits >> EPS >> Notes

OEM System Circuits: EPS: Notes

Fig 1: Eps - Wiring Diagram (1 Of 3)
G08934597Courtesy of © TOYOTA, LICENSE AGREEMENT TMS1002
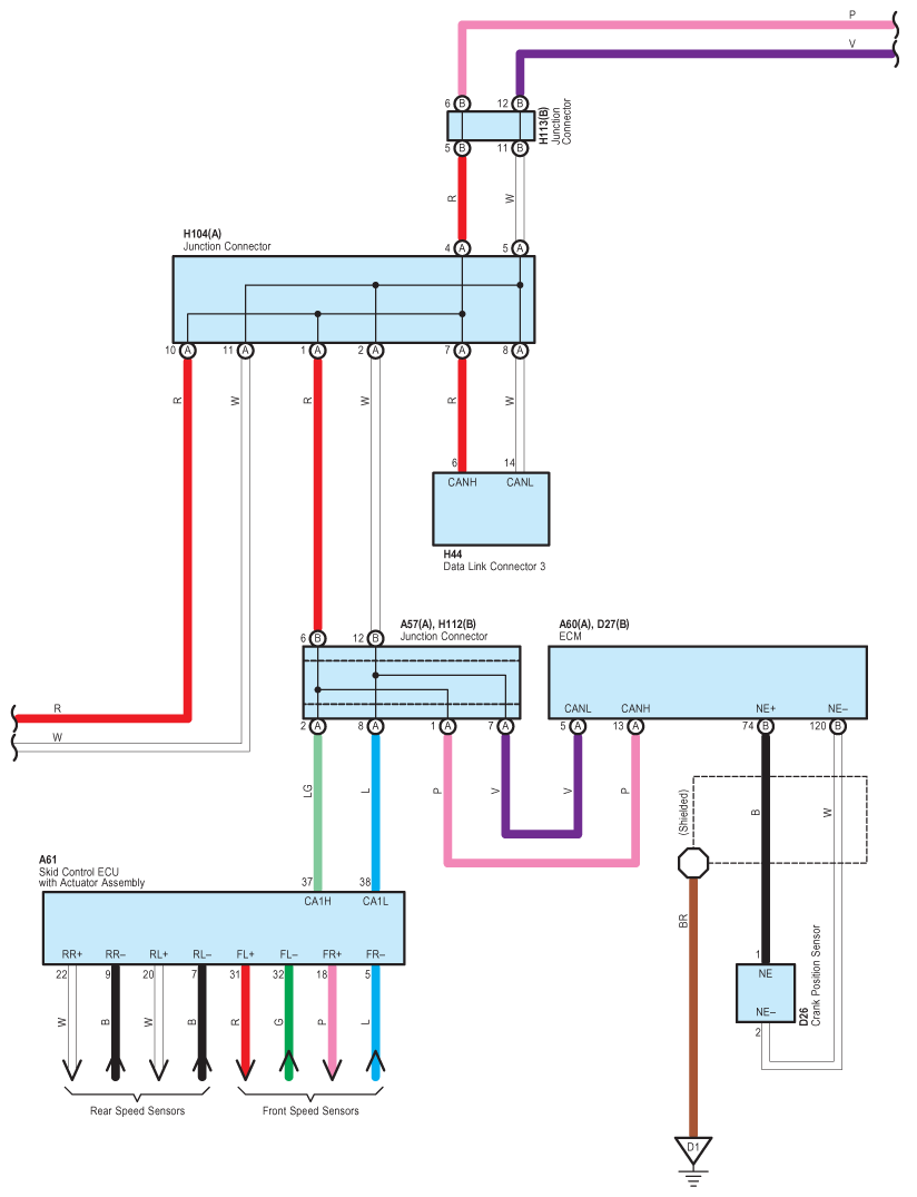
Fig 2: Eps - Wiring Diagram (2 Of 3)
G08934598Courtesy of © TOYOTA, LICENSE AGREEMENT TMS1002
Fig 3: Eps - Wiring Diagram (3 Of 3)
G08934599Courtesy of © TOYOTA, LICENSE AGREEMENT TMS1002