LEMON Manuals: Even more car manuals for everyone
Home >> Lexus >> 2011 >> LS 600hL >> Repair and Diagnosis >> Engine Performance >> System >> Engine Control System (Diagnostics - Introduction) >> SFI System >> System Diagram >> System Diagram

System Diagram

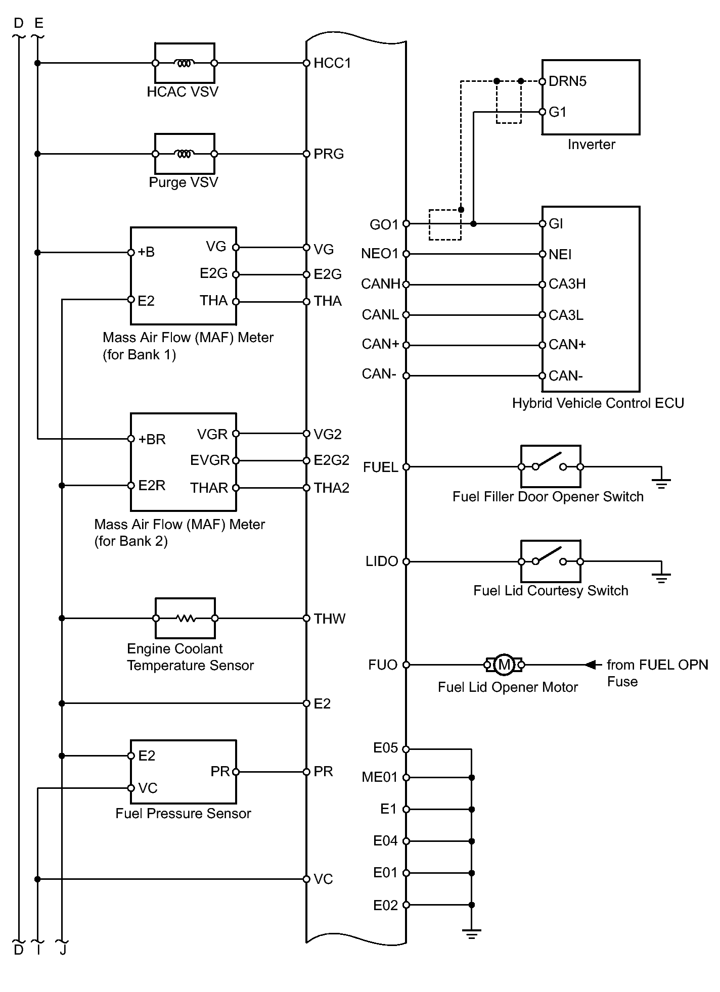
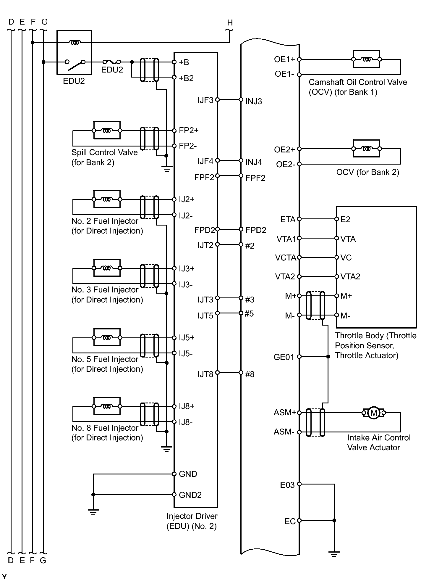
Fig 1: SFI System Wiring Diagram (1 Of 7)
GTY358532Courtesy of © TOYOTA, LICENSE AGREEMENT TMS1002
Fig 2: SFI System Wiring Diagram (2 Of 7)
GTY256143Courtesy of © TOYOTA, LICENSE AGREEMENT TMS1002
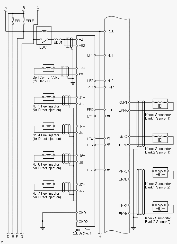
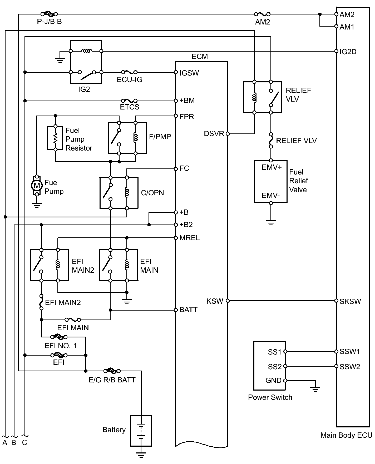
Fig 3: SFI System Wiring Diagram (3 Of 7)
GTY351689Courtesy of © TOYOTA, LICENSE AGREEMENT TMS1002
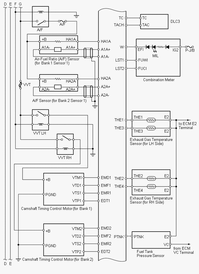
Fig 4: SFI System Wiring Diagram (4 Of 7)
GTY354405Courtesy of © TOYOTA, LICENSE AGREEMENT TMS1002
Fig 5: SFI System Wiring Diagram (5 Of 7)
GTY268736Courtesy of © TOYOTA, LICENSE AGREEMENT TMS1002
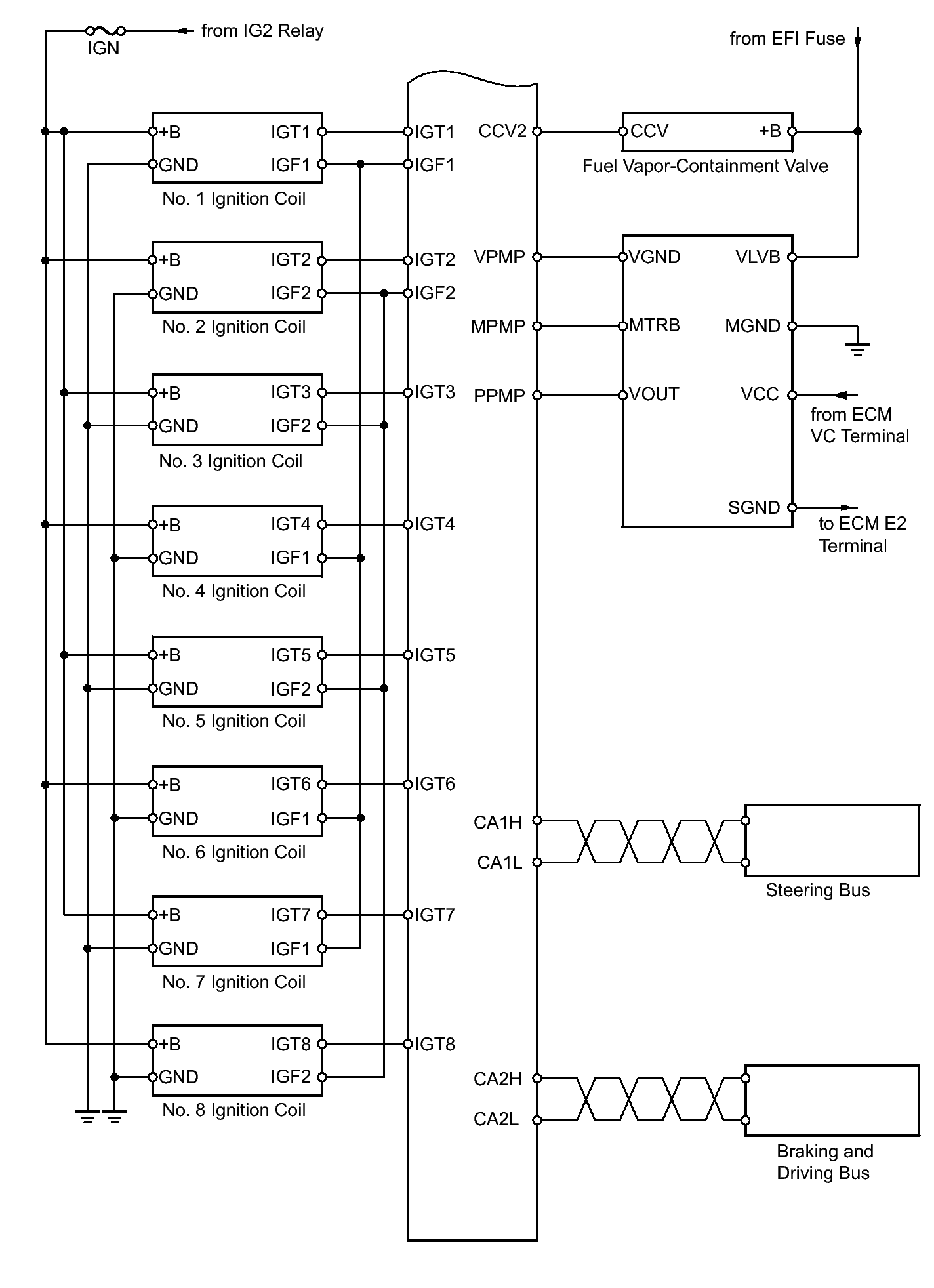
Fig 6: SFI System Wiring Diagram (6 Of 7)
GTY122265Courtesy of © TOYOTA, LICENSE AGREEMENT TMS1002
Fig 7: SFI System Wiring Diagram (7 Of 7)
GTY260865Courtesy of © TOYOTA, LICENSE AGREEMENT TMS1002